
<블렌더 강좌 2.90 - 애드온 - Material Library>
이번 시간에는 블렌더의 내장 애드온인
Material Library 에 대해 알아 보겠습니다.
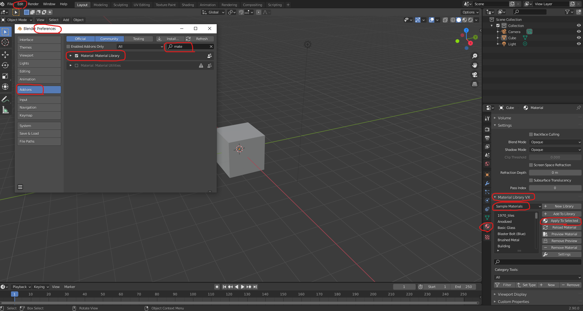
Edit - Preferences 메뉴를 선택하고
Add-ons 탭에서 mate 를 검색하고
Material Library 를 체크하여 설치합니다.
설치후 오른쪽 재질 속성 탭을 선택하고
밑으로 내려 가면
Material Library VX 라는 것이 생겨 있고
Sample Materials 를 선택하고
원하는 샘플 재질을 선택하고
Apply To Selected 버튼을 클릭 하면
선택되어 있는 물체에 샘플 재질이 입혀 집니다.

씬에 있는 기본 큐브를 삭제하고
UV Sphere 를 추가하고
옆에 Text 를 추가하고 모디파이 속성 탭에서 Solidify 를 적용해서 두께를 주고
Edit Mode 에서 재질의 이름을 넘버링해서 정리 했습니다.
재질을 적용한 결과를 정리한 화면을 캡쳐 해서 공유합니다.





이상으로 블렌더 내장 애드온인 Material Library 에 대해 알아 보았습니다.
수고 하셨습니다.^^
2020/09/12 - [블렌더 강좌] - 블렌더 강좌 2.90.0 - 애드온 - Dynamic Sky
블렌더 강좌 2.90.0 - 애드온 - Dynamic Sky
<블렌더 강좌 2.90.0 - 애드온 - Dynamic Sky> 이번 시간에는 블렌더의 내장 애드온을 통해 간단하게 하늘을 만들어 보겠습니다. Edit - Preferences 메뉴를 선택하고 Add-ons 탭에서 sky 를 검색..
www.godhasdone.com
2020/09/03 - [예수님] - 먼저 그 나라와 의를 구하라
먼저 그 나라와 의를 구하라
<먼저 그 나라와 의를 구하라> 제 관심사는 복음 전도, 디지털 노마드, 블렌더 강좌 입니다. 대부분의 사람들은 디지털 노마드에 관한 정보에 더 관심이 많을 것이기 때문에 수익형 ��
www.godhasdone.com
2020/09/02 - [블렌더 강좌] - 블렌더 강좌 2.81a 캐릭터 제작 OT 영상 소개
블렌더 강좌 2.81a 캐릭터 제작 OT 영상 소개
블렌더 강좌 2.81a 캐릭터 제작 OT 영상 소개 무료 강좌에 이어 유료 강좌를 오픈 하였습니다. 클래스톡 유료 강좌 오픈 https://bit.ly/38Wg9yL 블렌더 강좌 2.81a - 캐릭터 제작 블렌더 강좌 2.81a -.
www.godhasdone.com
'3D Work > Blender 강좌' 카테고리의 다른 글
| 블렌더 강좌 2.90 - 애드온 - 자동차 리깅 (0) | 2020.09.13 |
|---|---|
| 블렌더 강좌 2.90 - 드라이버 - 팔 근육 표현 (0) | 2020.09.13 |
| 블렌더 강좌 2.90 - 애드온 - Dynamic Sky (0) | 2020.09.12 |
| 블렌더 강좌 2.90 - 파티클 - 눈 내리는 효과 (0) | 2020.09.12 |
| 블렌더 강좌 2.90 - 파티클 - 비 내리는 효과 (0) | 2020.09.11 |