
블렌더 강좌 2.90.1 - 커브와 배열을 이용한 오브젝트 배치
커브와 배열을 통해 오브젝트를 배치하는 방법을 알아보겠습니다.
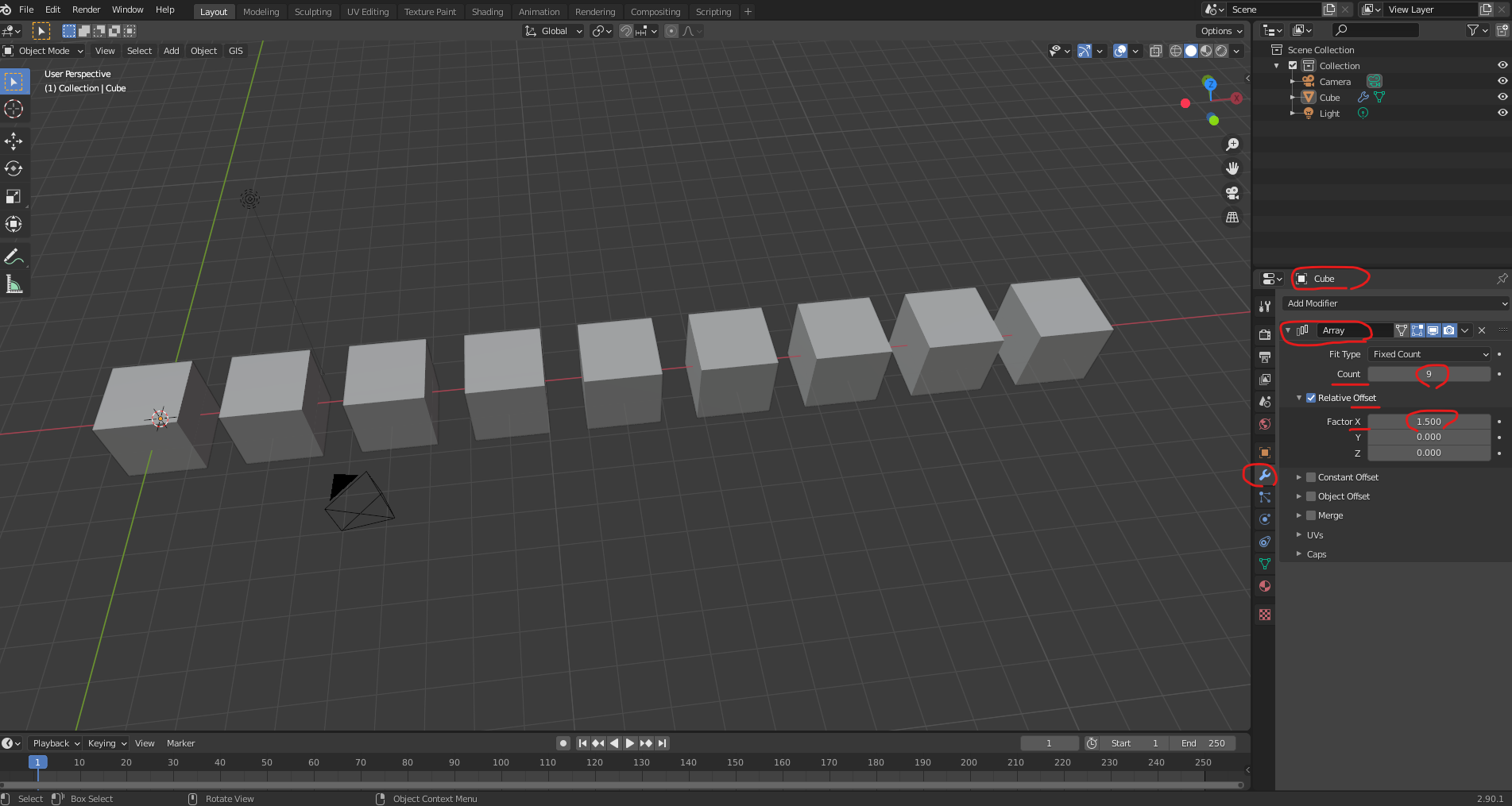
큐브를 선택하고
모디파이 속성 탭에서 Array 를 추가하고
Count : 9
Offet X : 1.5 를 적용합니다.

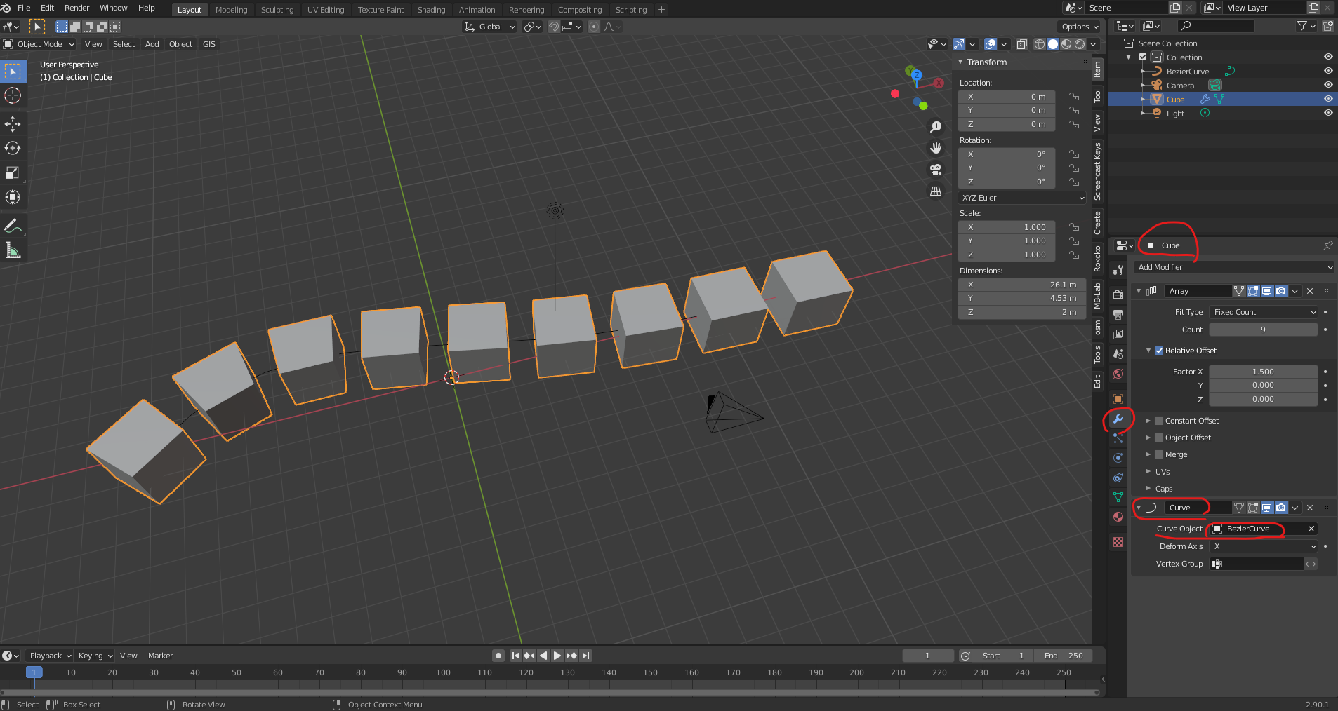
커브 베지어를 추가하고 10 배로 확대 합니다.

큐브를 다시 선택하고
모디파이 속성탭에서
커브를 추가하고
커브 오브젝트를 선택 하면
큐브가 커브를 따라 배치 됩니다.

간단한 내용이지만 알아두면 좋은 내용입니다.
강좌 보시느라 수고하셨습니다.^^
2020/11/27 - [블렌더 강좌] - 블렌더 강좌 2.90.1 - 애니메이션 개선 - 모션 패스
블렌더 강좌 2.90.1 - 애니메이션 개선 - 모션 패스
블렌더 강좌 2.90.1 - 애니메이션 개선 - 모션 패스 애니메이션을 만들 때 모션을 개선하기위한 팁입니다. 본이 어떻게 움직이고 있는지 가시화해서 문제가 되는 부분을 수정할 수 있게 됩니다. 아
www.godhasdone.com
2020/09/03 - [예수님] - 먼저 그 나라와 의를 구하라
먼저 그 나라와 의를 구하라
<먼저 그 나라와 의를 구하라> 제 관심사는 복음 전도, 디지털 노마드, 블렌더 강좌 입니다. 대부분의 사람들은 디지털 노마드에 관한 정보에 더 관심이 많을 것이기 때문에 수익형
www.godhasdone.com
2020/09/02 - [블렌더 강좌] - 블렌더 강좌 2.81a 캐릭터 제작 OT 영상 소개
블렌더 강좌 2.81a 캐릭터 제작 OT 영상 소개
블렌더 강좌 2.81a 캐릭터 제작 OT 영상 소개 무료 강좌에 이어 유료 강좌를 오픈 하였습니다. 클래스톡 유료 강좌 오픈 https://bit.ly/38Wg9yL 블렌더 강좌 2.81a - 캐릭터 제작 블렌더 강좌 2.81a -.
www.godhasdone.com
'3D Work > Blender 강좌' 카테고리의 다른 글
| 블렌더 강좌 2.90.1 - Archipack - 내장 애드온 - 캐공방TV (0) | 2020.11.30 |
|---|---|
| 블렌더 강좌 2.90.1 - Archimesh - 내장 애드온 - 캐공방TV (0) | 2020.11.30 |
| 블렌더 강좌 2.90.1 - 애니메이션 개선 - 모션 패스 - Motion Paths (0) | 2020.11.27 |
| 블렌더 강좌 2.90.1 - 폭발 Explosion 효과 만들기 (0) | 2020.11.05 |
| 블렌더 강좌 2.90.1 - 바다 Ocean 만들기 (0) | 2020.11.05 |