
블렌더 강좌 2.90.1 - Archimesh - 내장 애드온 - 캐공방TV
건축 인테리어를 쉽게 만들 수 있는 블렌더 내장 애드온을 소개합니다.
Archimesh 와 Archipack 두 가지가 있는데
Archimesh 먼저 소개 하겠습니다.
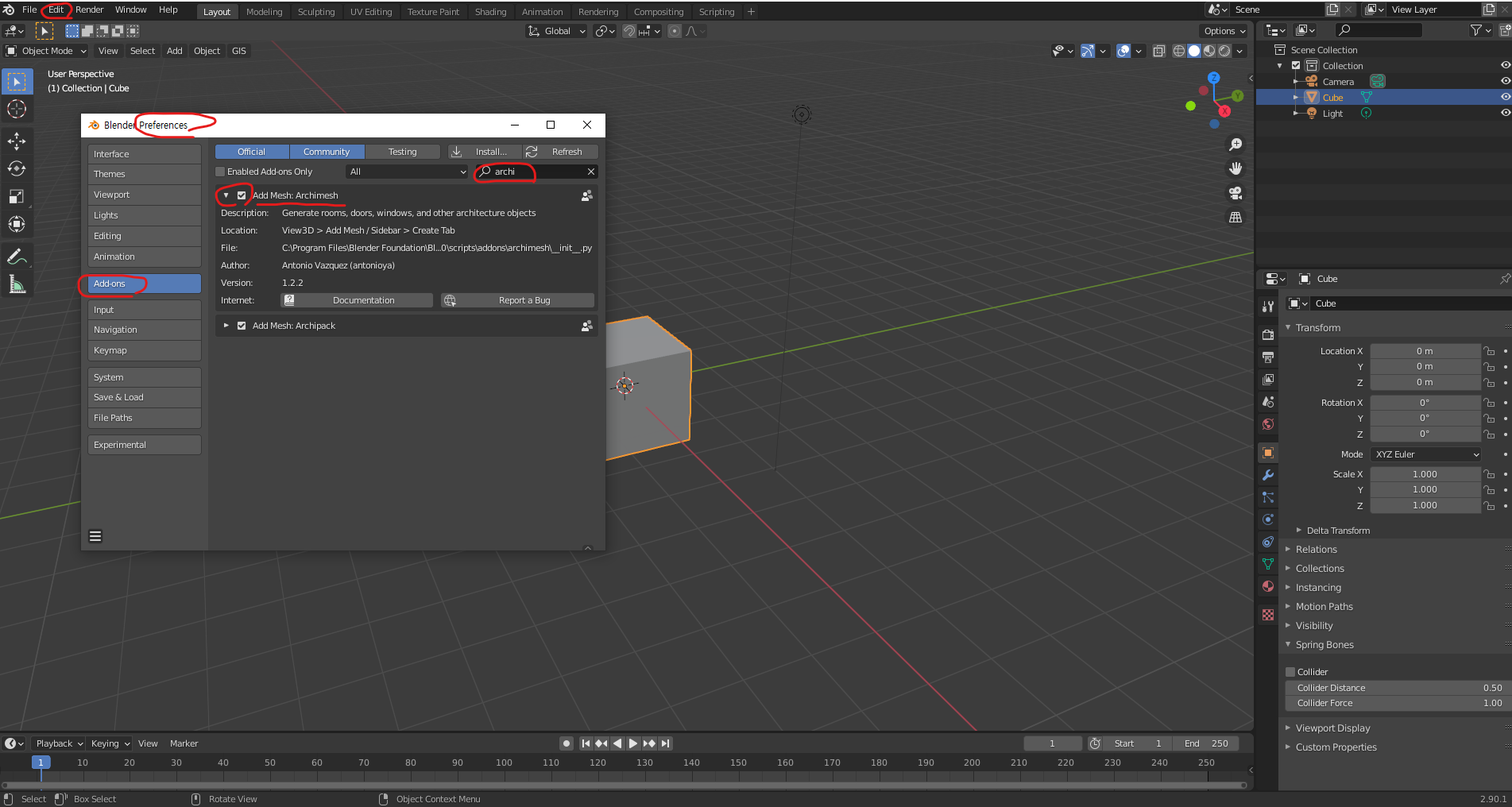
Edit - Preferences - Add-ons 에서
archi 검색
Archimesh 를 체크하여 설치합니다.

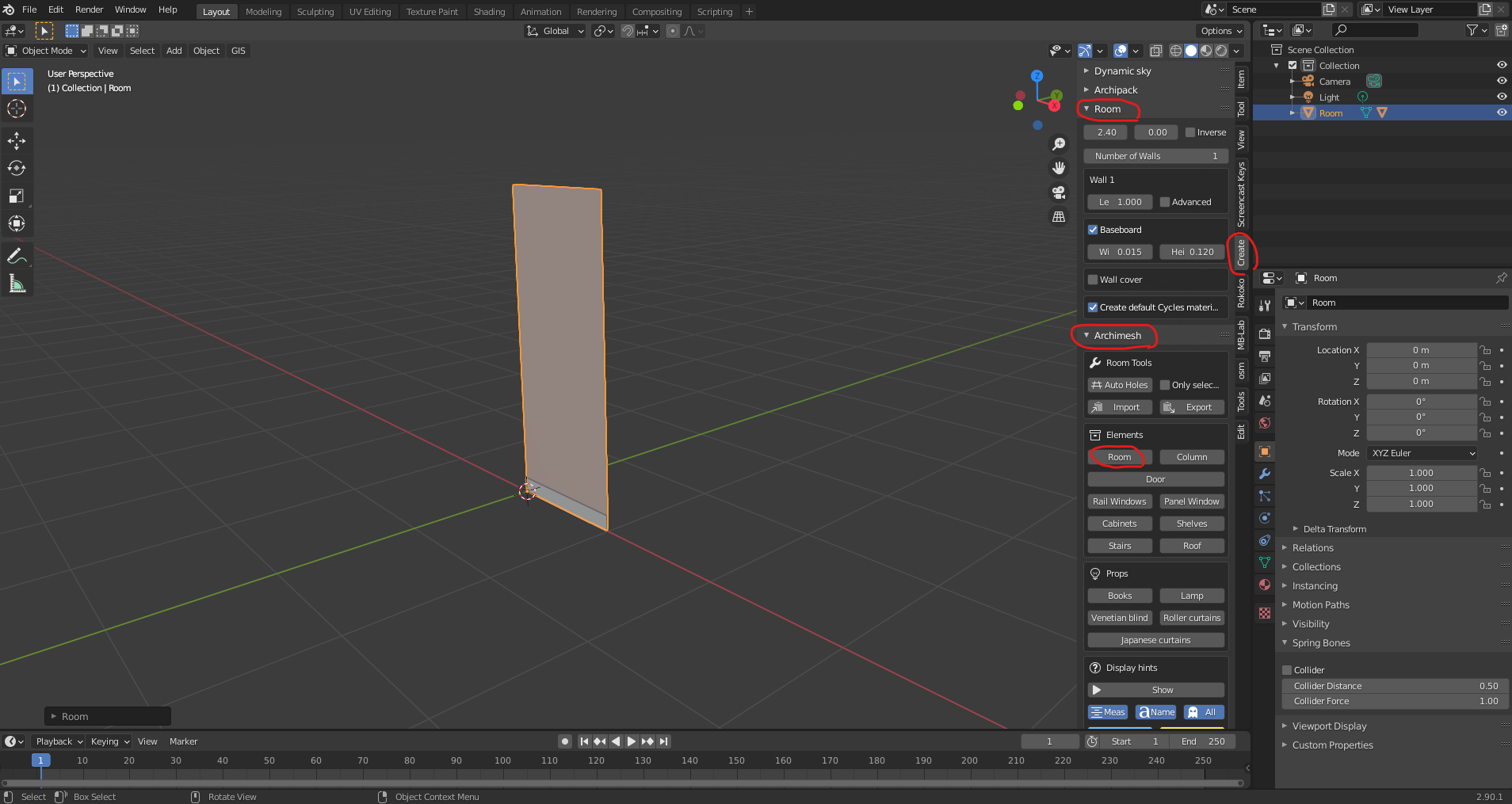
뷰포트 오른쪽에 사이드 바를 열고 Create 탭에서
Archimesh 항목에서 Room 을 선택하면
위쪽에 Room 이 생성 됩니다.

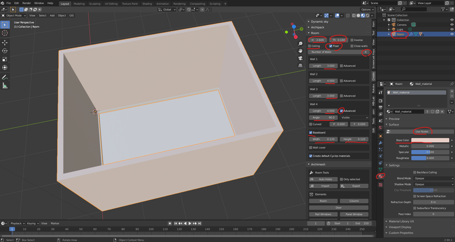
Room 오브젝트를 선택하고
높이와 두께를 설정하고
바닥(Floor)과 천창(Ceiling)을 선택할 수 있고
Number of Walls : 4 벽의 갯수
벽의 길이를 수정하고
Advanced 를 체크하면 각도도 설정할 수 있고
Baseboard 의 폭과 높이를 설정할 수 있습니다.
재질 탭에서 색상을 설정할 수 있습니다.

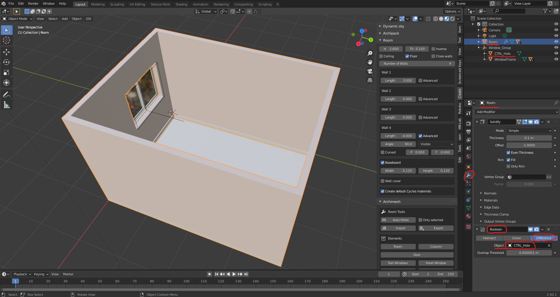
Rail Windows 를 추가하고
아래 화면 캡처한 것처럼
엠프티 오브젝트(빈 오브젝트) 부분을 선택하면
원하는 위치로 이동할 수 있습니다.

Rail Windows 를 원하는 위치로 이동하고
Room 을 선택하고 모디파이 속성 탭에서
Boolean 을 추가하고
Difference 선택
Object : CTRL_Hole 을 선택하면
창문이 위치한 곳에 구멍이 뚫립니다.

이 정도까지만 설명 드려도
나머지는 오브젝트를 선택하고
파라미터 값들을 조정해 보시면 이해하실 수 있을 겁니다.
최대한 짧고 간결하게 설명 드리고 있습니다.
여러분들의 시간은 소중 하니까요.
강좌 보시느라 수고 하셨습니다.^^
다음에는 이와 거의 유사한 기능인
archipack 애드온에 대해 설명 드리겠습니다.
2020/11/27 - [블렌더 강좌] - 블렌더 강좌 2.90.1 - 커브와 배열을 이용한 오브젝트 배치
블렌더 강좌 2.90.1 - 커브와 배열을 이용한 오브젝트 배치
블렌더 강좌 2.90.1 - 커브와 배열을 이용한 오브젝트 배치 커브와 배열을 통해 오브젝트를 배치하는 방법을 알아보겠습니다. 큐브를 선택하고 모디파이 속성 탭에서 Array 를 추가하고 Count :
www.godhasdone.com
2020/09/03 - [예수님] - 먼저 그 나라와 의를 구하라
먼저 그 나라와 의를 구하라
<먼저 그 나라와 의를 구하라> 제 관심사는 복음 전도, 디지털 노마드, 블렌더 강좌 입니다. 대부분의 사람들은 디지털 노마드에 관한 정보에 더 관심이 많을 것이기 때문에 수익형
www.godhasdone.com
2020/09/02 - [블렌더 강좌] - 블렌더 강좌 2.81a 캐릭터 제작 OT 영상 소개
블렌더 강좌 2.81a 캐릭터 제작 OT 영상 소개
블렌더 강좌 2.81a 캐릭터 제작 OT 영상 소개 무료 강좌에 이어 유료 강좌를 오픈 하였습니다. 클래스톡 유료 강좌 오픈 https://bit.ly/38Wg9yL 블렌더 강좌 2.81a - 캐릭터 제작 블렌더 강좌 2.81a -.
www.godhasdone.com
'3D Work > Blender 강좌' 카테고리의 다른 글
| 블렌더 강좌 2.90.1 - 포즈 라이브러리 - Pose Libraries - 캐공방TV (0) | 2020.12.01 |
|---|---|
| 블렌더 강좌 2.90.1 - Archipack - 내장 애드온 - 캐공방TV (0) | 2020.11.30 |
| 블렌더 강좌 2.90.1 - 커브와 배열을 이용한 오브젝트 배치 (0) | 2020.11.27 |
| 블렌더 강좌 2.90.1 - 애니메이션 개선 - 모션 패스 - Motion Paths (0) | 2020.11.27 |
| 블렌더 강좌 2.90.1 - 폭발 Explosion 효과 만들기 (0) | 2020.11.05 |