
블렌더 강좌 2.90.1 - Archipack - 내장 애드온 - 캐공방TV
이번에는 Archipack 에 대해 공부 하겠습니다.
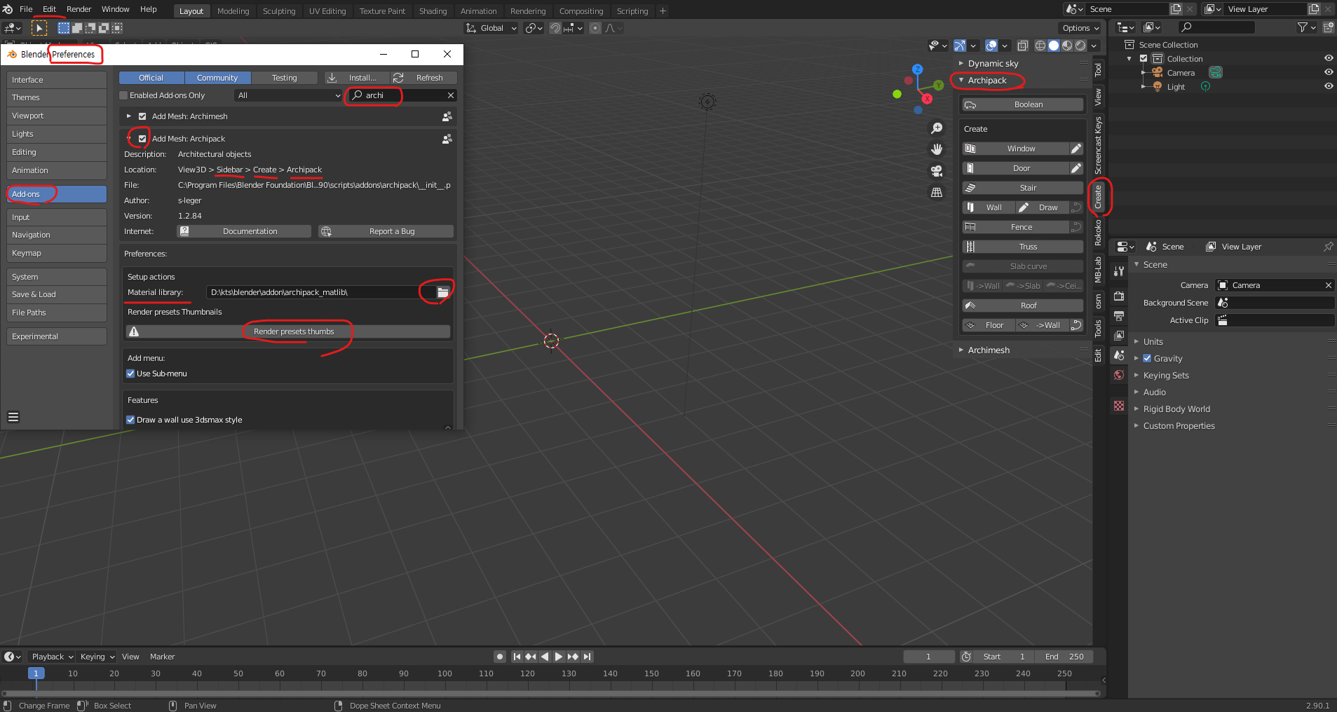
Edit - Preferences - Add-ons 에서 archi 검색
Archipack 을 체크 하여 설치합니다.
위치는 사이드바의 Create 탭 이라는 것이 쓰여 있고
Materials Library 재질 라이브러리 항목에
재질 라이브러리가 들어 있는 블렌더 파일을 다운 받아
블렌더 파일이 위치해 있는 폴더를 설정해야 합니다.
블렌더 파일을 여기에 첨부해 드리겠습니다.
그리고 Render presets thumbs 을 클릭하여
섬네일 이미지들을 생성해야 하는데
창이 떠서 더이상 메시지 변화가 없을 때까지
2분 정도 걸립니다.

참고로 말씀 드리자면 archipack 은 유료 버전이 별도로 있습니다.
제가 설명드리는 것은 블렌더에 내장되어 있는 무료 버전입니다.
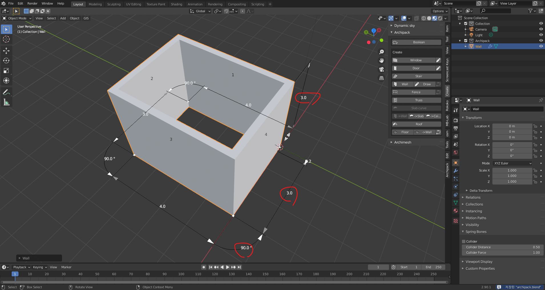
Wall 벽을 추가하고
길이 높이 두께를 설정하고
갯수를 늘려 나갈 수 있습니다.

벽을 더 추가했습니다.
벽의 각도도 설정할 수 있습니다.

혹시 조작을하는 기즈모가 사라진 경우
조작하려는 오브젝트를 선택하고
Archipack 탭에서 Manipulate 버튼을 클릭하면 다시 기즈모가 나옵니다.

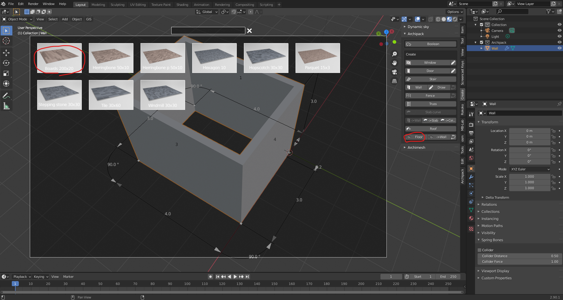
Floor 를 선택하여 바닥을 만들려고 하면 선택 창이 나옵니다.
선택창을 빠져 나오려면 Esc 키를 누릅니다.
아까 애드온을 설치할 때
Render presets thumbs 버튼을 눌러 섬네일 이미지를 만들어야만
정상적으로 섬네일이 나타납니다.

바닥을 추가하고 사이즈 조정하고
ctrl 키를 누른 상태로 스냅 이동하여 정확한 위치에 놓습니다.
지붕 항목이 별도로 있는데 그건 삼각 지붕이고
현대식 건축물인 경우 바닥을 추가해서 지붕으로 사용해도 됩니다.

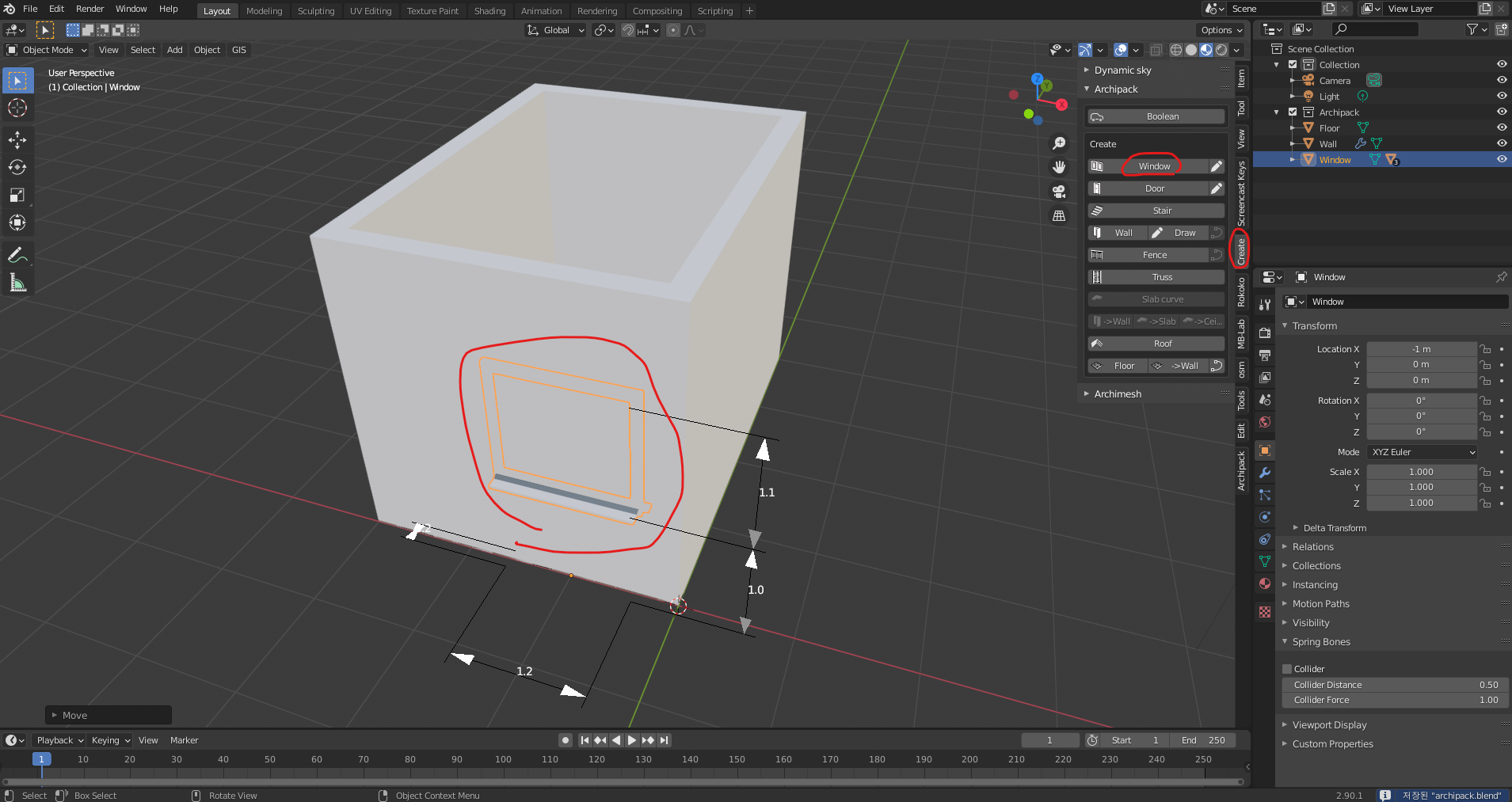
Window 를 추가하고 적당한 위치에 놓습니다.

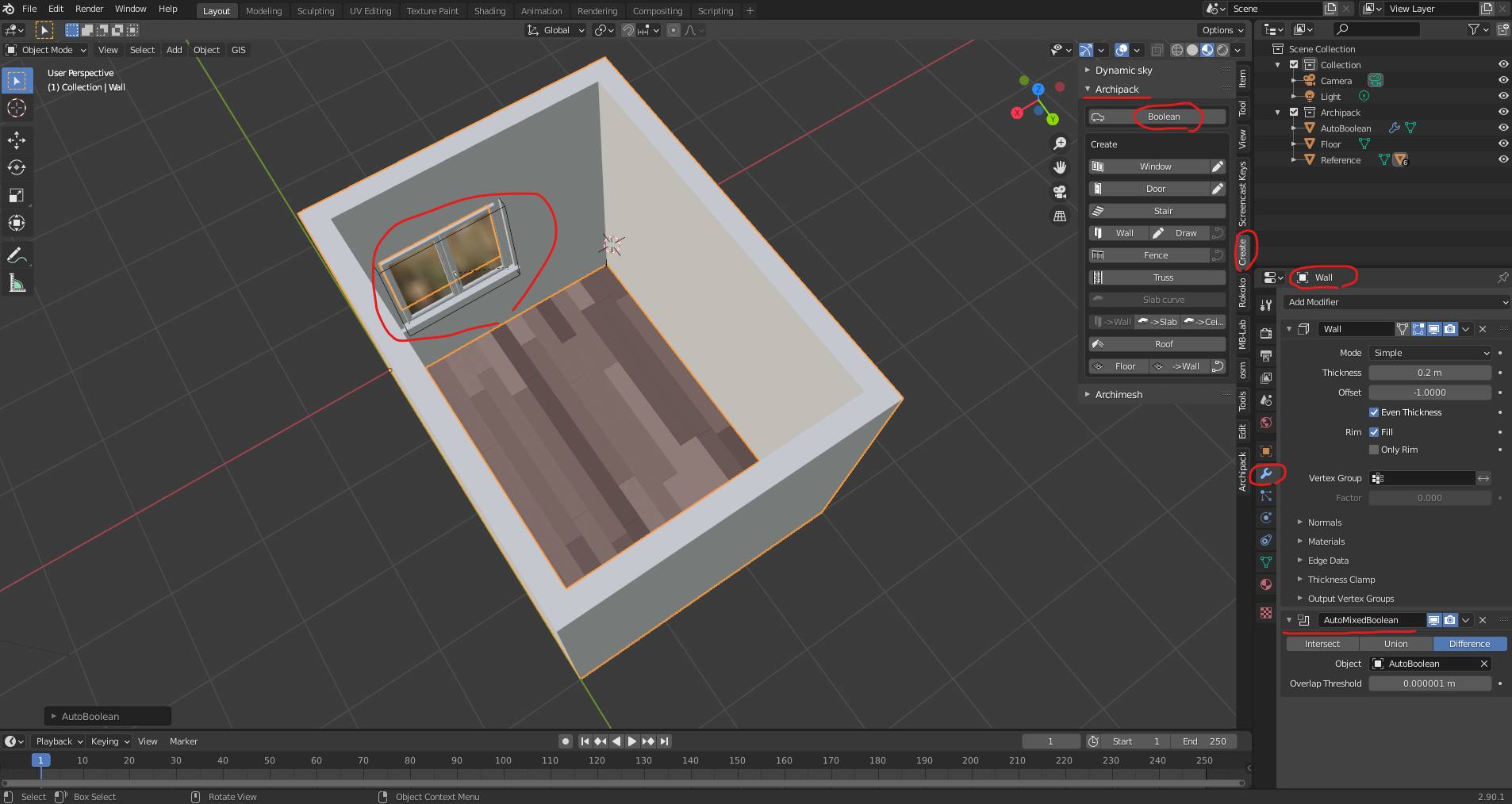
벽을 선택하고 Create 탭에서 Boolean 을 클릭하면
벽에 구멍이 자동으로 뚫립니다.
모디파이 속성 탭에 보면 자동으로 불리언이 적용 되어 있습니다.

이 정도만 설명 드려도 나머지는 직접 만져보시면
다 이해 하실 수 있을 겁니다.
가능한 짧게 간단한 예로 핵심만 설명 드립니다.
여러분들의 시간은 소중하니까요.
강좌 보시느라 수고 하셨습니다.^^
2020/11/30 - [블렌더 강좌] - 블렌더 강좌 2.90.1 - Archimesh - 내장 애드온 - 캐공방TV
블렌더 강좌 2.90.1 - Archimesh - 내장 애드온 - 캐공방TV
블렌더 강좌 2.90.1 - Archimesh - 내장 애드온 - 캐공방TV 건축 인테리어를 쉽게 만들 수 있는 블렌더 내장 애드온을 소개합니다. Archimesh 와 Archipack 두 가지가 있는데 Archimesh 먼저 소개 하겠..
www.godhasdone.com
2020/09/03 - [예수님] - 먼저 그 나라와 의를 구하라
먼저 그 나라와 의를 구하라
<먼저 그 나라와 의를 구하라> 제 관심사는 복음 전도, 디지털 노마드, 블렌더 강좌 입니다. 대부분의 사람들은 디지털 노마드에 관한 정보에 더 관심이 많을 것이기 때문에 수익형
www.godhasdone.com
2020/09/02 - [블렌더 강좌] - 블렌더 강좌 2.81a 캐릭터 제작 OT 영상 소개
블렌더 강좌 2.81a 캐릭터 제작 OT 영상 소개
블렌더 강좌 2.81a 캐릭터 제작 OT 영상 소개 무료 강좌에 이어 유료 강좌를 오픈 하였습니다. 클래스톡 유료 강좌 오픈 https://bit.ly/38Wg9yL 블렌더 강좌 2.81a - 캐릭터 제작 블렌더 강좌 2.81a -.
www.godhasdone.com
'3D Work > Blender 강좌' 카테고리의 다른 글
| 블렌더 강좌 2.90.1 - 원피스 입은 채로 패스 따라 걷기 - Walking along pass in a dress - 캐공방TV (0) | 2020.12.01 |
|---|---|
| 블렌더 강좌 2.90.1 - 포즈 라이브러리 - Pose Libraries - 캐공방TV (0) | 2020.12.01 |
| 블렌더 강좌 2.90.1 - Archimesh - 내장 애드온 - 캐공방TV (0) | 2020.11.30 |
| 블렌더 강좌 2.90.1 - 커브와 배열을 이용한 오브젝트 배치 (0) | 2020.11.27 |
| 블렌더 강좌 2.90.1 - 애니메이션 개선 - 모션 패스 - Motion Paths (0) | 2020.11.27 |