
블렌더 강좌 2.90.1 - 폭발 Explosion 효과 만들기
폭발 효과를 만드는 것을 공부 하겠습니다.
OpenVDB 샘플 파일을 무료로 받을 수 있는 사이트에 접속 합니다.
OpenVDB - Download
Houdini toolkit This Houdini hip file demonstrates many of the nodes in the toolkit and illustrates fundamental concepts such as OpenVDB tree structures, tiles and voxels, narrow-band level sets and fog volumes. More importantly, it presents recommended wo
www.openvdb.org
샘플 모델이라서 애니메이션은 안되지만
블렌더에 어떻게 불러오는지 공부하기 위해
Sample models 에서 explosion 을 다운 받습니다.
다운 받은 파일이름은 explosion.vdb-1.0.0.zip 파일 입니다.
압축을 풀면 explosion.vdb 파일이 나옵니다.
블렌더 첫 화면에서 모두 지우고 Light - Sun 을 추가하고 약간 회전 시킵니다.
Add - Volume - Import OpenVDB 를 선택해서 explosion.vdb 파일을 불러옵니다.

스케일을 0.1 로 줄입니다.
렌더 속성 탭에서
Volumetrics 에서
Tile Size : 2 px
Volumetric Shadows : check
아래 하단을 쉐이더 편집창으로 변경하고
재질을 생성합니다.
Density : 7.7 밀도를 증가 시킵니다.

쉐이더 에서
Temperature 속성 이름을 Grids 에 있는 density 이름으로 바꿉니다.
Blackbody Intensity : 10
Temperature : 5000 으로 설정합니다.

폭발 효과를 숨기고
Cube 를 추가하고 Edit Mode 에서
전체 면을 선택하고 Subdivide 으로 면을 나눕니다.

Object Mode 로 빠져 나와서
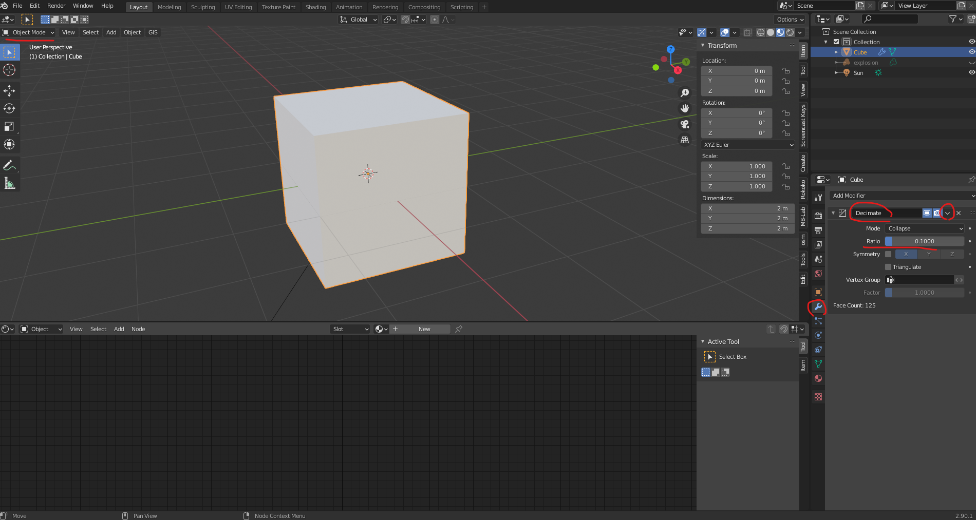
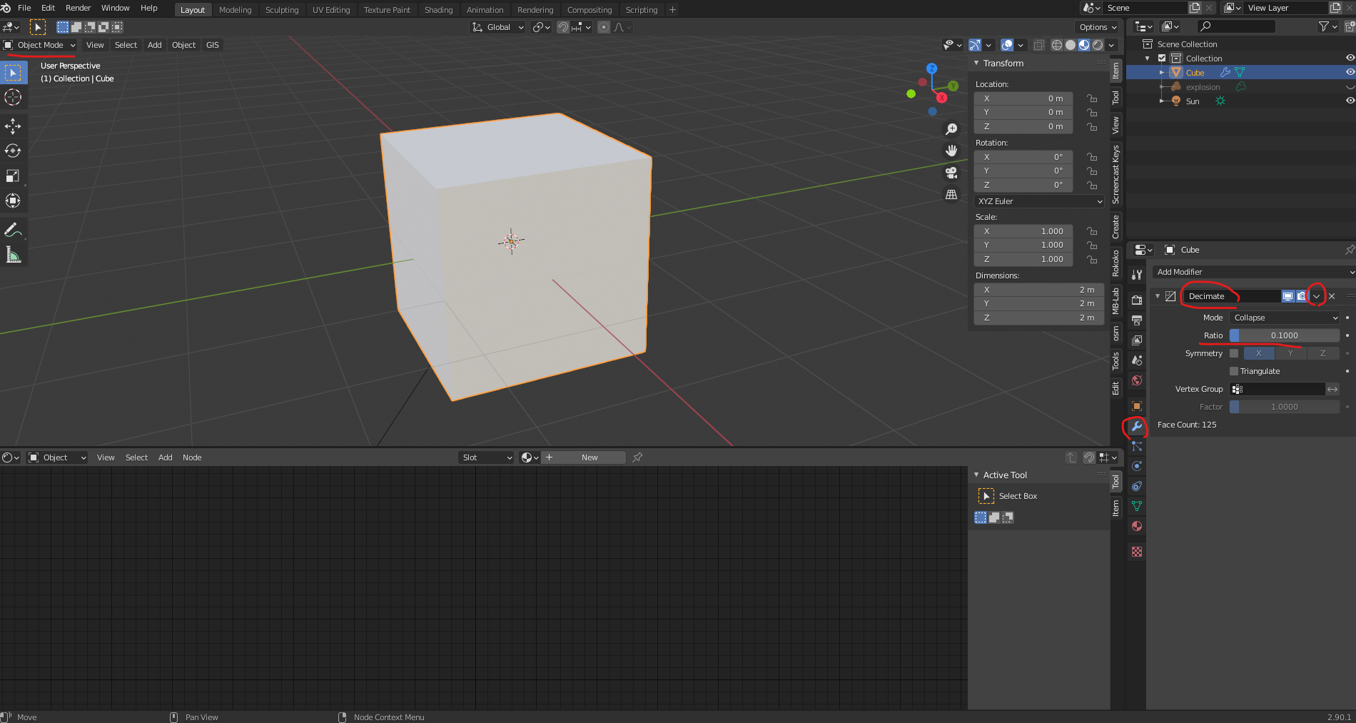
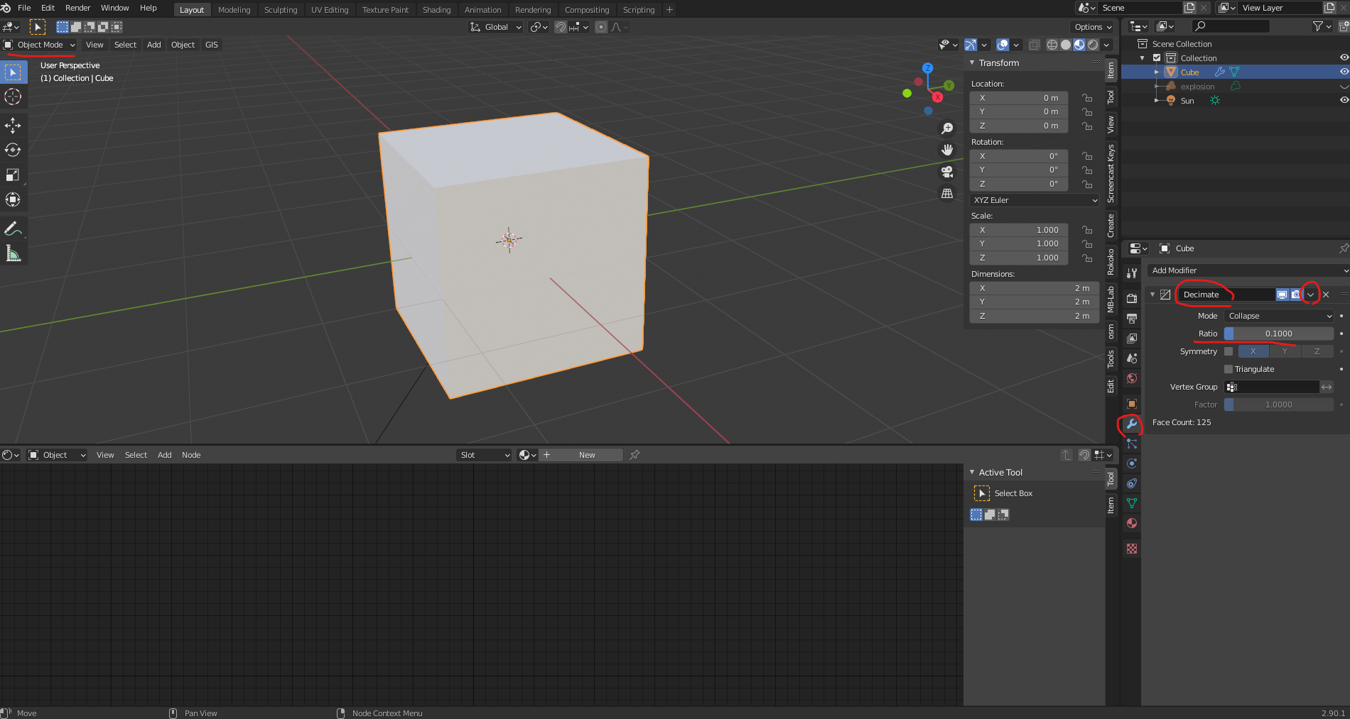
모디파이어 속성탭에서 Decimate 를 추가하고
더 랜덤한 면을 얻기 위해 ratio 를 낮추고 Apply 를 적용합니다.

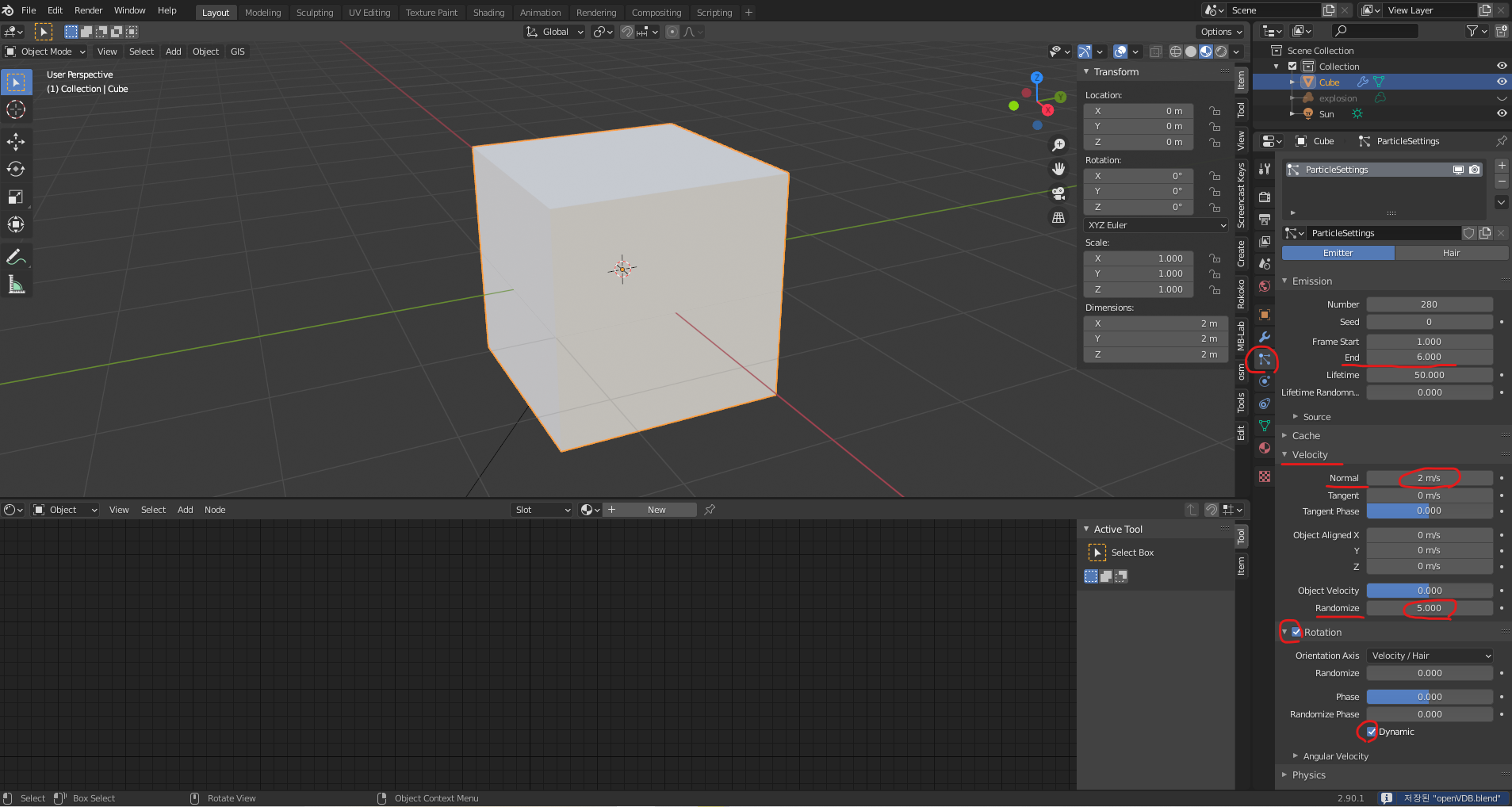
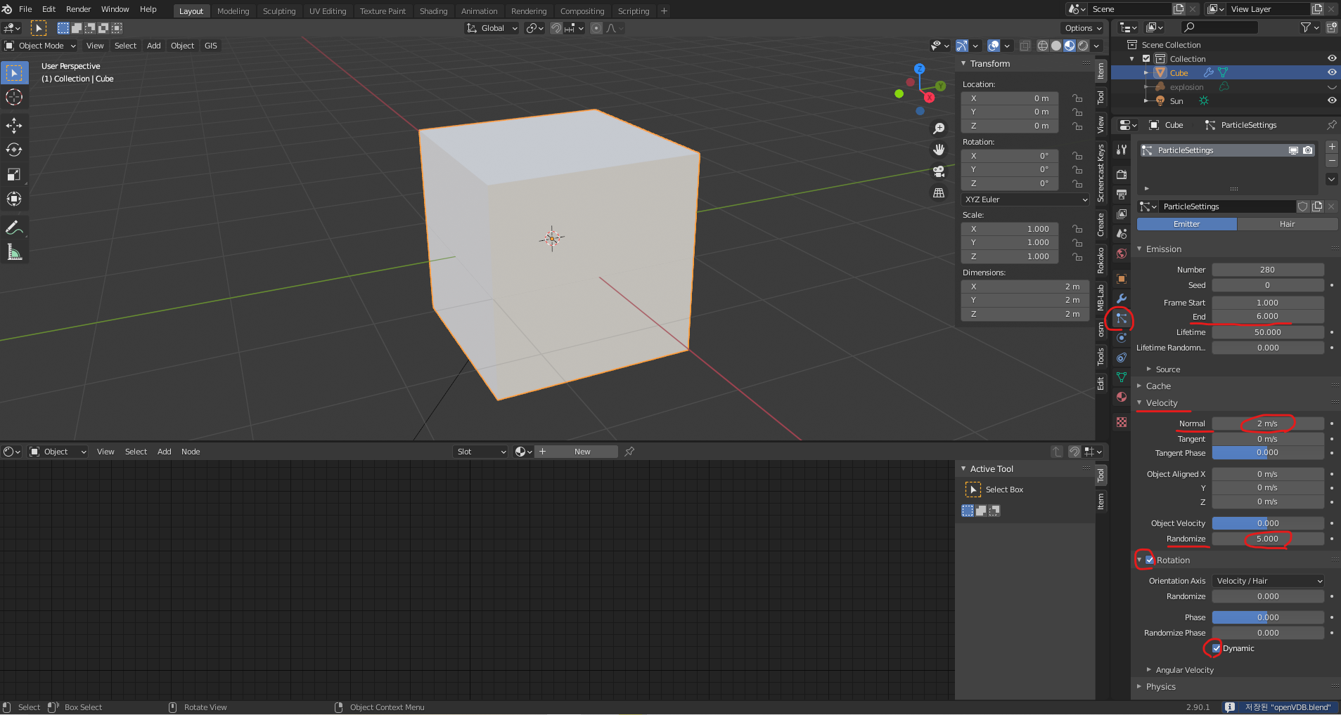
파티클 속성 탭에서 파티클 시스템을 추가하고 Emission Number : 280 으로 합니다.

모디파이어 속성 탭에가서 Explode 를 추가합니다.
이제 애니메이션을 플레이하면 큐브가 분리되며 떨어집니다.

파티클 속성탭에서 Frame End : 6 값을 줄여서 빨리 분리되게 하고
Rotation 을 체크하고 Dynamic 을 체크해서 랜덤하게 회전하게 하고
Velocity - Normal : 2 m/s 속도를 높이고
Randomize : 5 값을 올려서 혼란 스럽게 만듭니다.

처음에 가져왔던 폭발효과는 샘플 파일이라 애니메이션이 안됩니다.
애니메이션이 가능한 폭발 효과를 가져와서 같이 섞어 표현하면
멋진 폭발 효과를 만들 수 있겠습니다.
OpenVDB 파일을 참고할 수 있는 사이트 소개합니다.
JangaFX - Real-Time VFX Software For Real-Time VFX Artists
Real-time VFX Software for the next generation of real-time VFX artists. Easily create assets for your visual effects with our tools.
jangafx.com
강좌를 보시느라 수고 하셨습니다.
2020/11/05 - [블렌더 강좌] - 블렌더 강좌 2.90.1 - 바다 Ocean 만들기
블렌더 강좌 2.90.1 - 바다 Ocean 만들기
블렌더 강좌 2.90.1 - 바다 Ocean 만들기 넓은 바다를 만드는 공부를 하겠습니다. Plane 을 추가하고 10배로 확대하고 오른쪽 마우스 버튼으로 Shade Smooth 로 만듭니다. ctrl+a : Apply - All Transforms 를..
www.godhasdone.com
2020/09/03 - [예수님] - 먼저 그 나라와 의를 구하라
먼저 그 나라와 의를 구하라
<먼저 그 나라와 의를 구하라> 제 관심사는 복음 전도, 디지털 노마드, 블렌더 강좌 입니다. 대부분의 사람들은 디지털 노마드에 관한 정보에 더 관심이 많을 것이기 때문에 수익형
www.godhasdone.com
2020/09/02 - [블렌더 강좌] - 블렌더 강좌 2.81a 캐릭터 제작 OT 영상 소개
블렌더 강좌 2.81a 캐릭터 제작 OT 영상 소개
블렌더 강좌 2.81a 캐릭터 제작 OT 영상 소개 무료 강좌에 이어 유료 강좌를 오픈 하였습니다. 클래스톡 유료 강좌 오픈 https://bit.ly/38Wg9yL 블렌더 강좌 2.81a - 캐릭터 제작 블렌더 강좌 2.81a -.
www.godhasdone.com
'3D Work > Blender 강좌' 카테고리의 다른 글
| 블렌더 강좌 2.90.1 - 커브와 배열을 이용한 오브젝트 배치 (0) | 2020.11.27 |
|---|---|
| 블렌더 강좌 2.90.1 - 애니메이션 개선 - 모션 패스 - Motion Paths (0) | 2020.11.27 |
| 블렌더 강좌 2.90.1 - 바다 Ocean 만들기 (0) | 2020.11.05 |
| 블렌더 강좌 2.90.1 - 노멀맵 Normal Map (2) | 2020.11.05 |
| 블렌더 강좌 2.90.1 - 리토폴로지 Retopology (0) | 2020.11.04 |