
블렌더 강좌 2.90.1 - 바다 Ocean 만들기
넓은 바다를 만드는 공부를 하겠습니다.
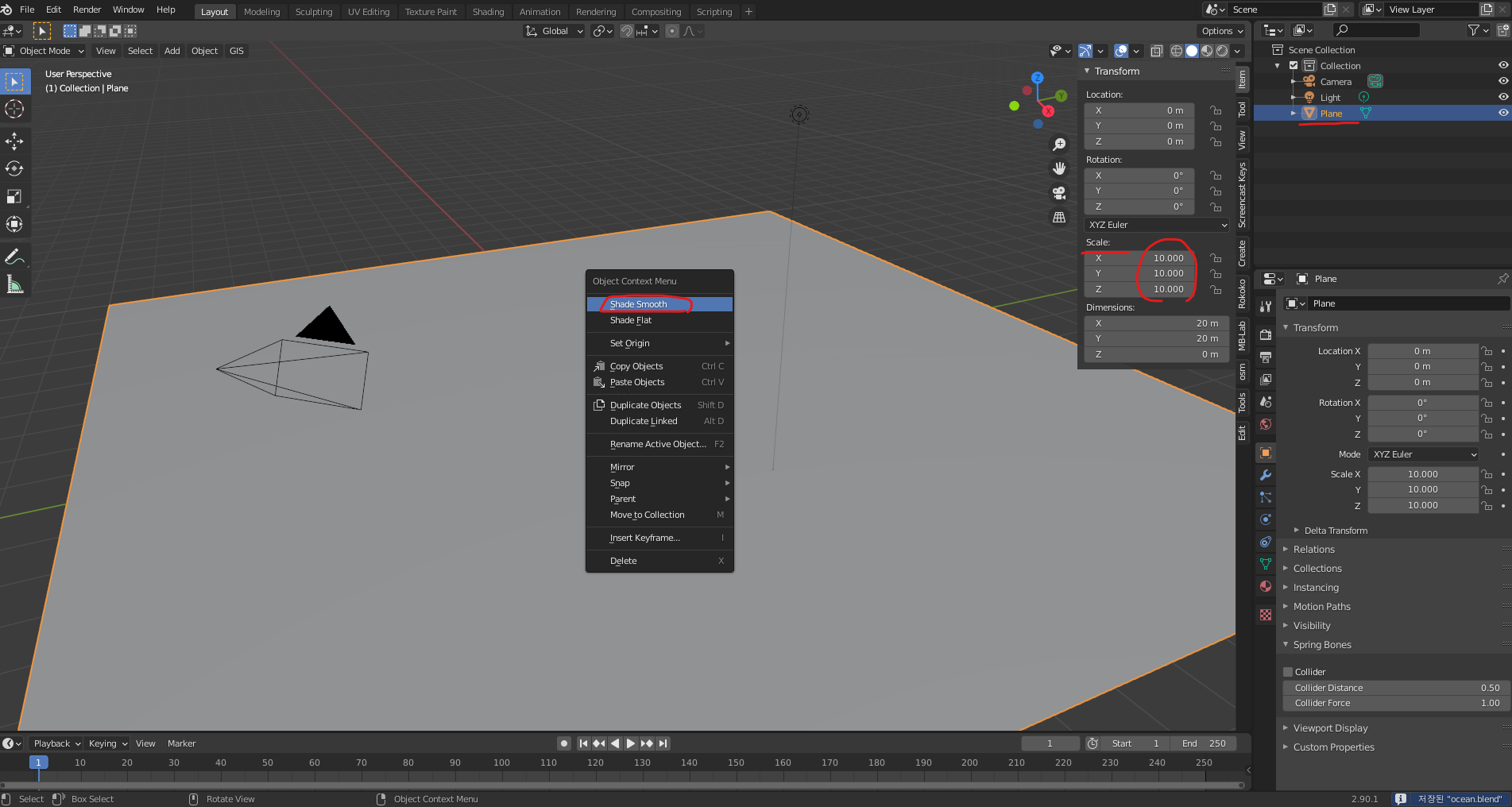
Plane 을 추가하고 10배로 확대하고
오른쪽 마우스 버튼으로 Shade Smooth 로 만듭니다.

ctrl+a : Apply - All Transforms 를 적용합니다.
Edit Mode 에서 Subdivide 를 적용
Number of Cuts : 99 로 설정 합니다.

Object Mode 로 빠져 나와서
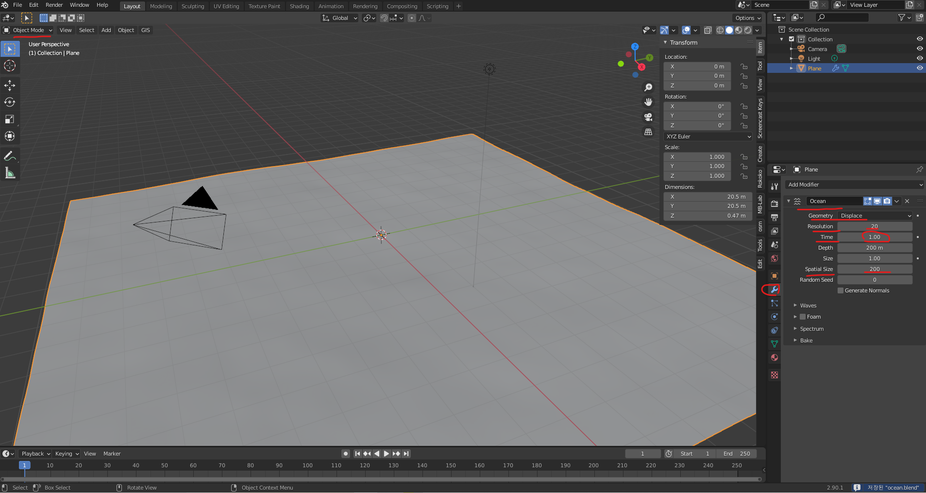
모디파이어 속성탭에서 Ocean 을 적용하고
Geometry : Displace
Spatial Size : 200
Resolution 은 20 이상으로 설정 하면 더 좋습니다.
Time 값을 움직이면 바다가 움직입니다.

재질 속성 탭에가서 재질을 생성하고
Base Color 를 어둡게 변경 하고
Roughness 값을 낮춥니다.

애니메이션을 원한다면 프레임에 Time 값을 키프레임으로 잡으면 됩니다.
저는 1 프레임에 1
250 프레임에 10 잡았습니다.
shift+e : Linear Extrapolation 적용합니다.

더 디테일한 퀄리티를 위해 모디파이어 속성 탭에서
Subdivision 을 적용할 수 있습니다.
뷰포트 레벨을 0 으로하면 렌더링시에만 적용되므로
뷰포트에서는 속도가 빨라집니다.
Ocean - Waves - Scale 값을 키우면 파도가 높아집니다.

강좌 보시느라 수고하셨습니다.
파일 첨부해 드립니다.
2020/11/05 - [블렌더 강좌] - 블렌더 강좌 2.90.1 - 노멀맵 Normal Map
블렌더 강좌 2.90.1 - 노멀맵 Normal Map
블렌더 강좌 2.90.1 - 노멀맵 Normal Map 하이폴리곤과 로우폴리곤 모델이 있을 때 노멀맵을 추출하여 로우폴리곤이 하이폴리곤 처럼 보이도록 만드는 방법을 공부 하겠습니다. 가장 간단한 형
www.godhasdone.com
2020/09/03 - [예수님] - 먼저 그 나라와 의를 구하라
먼저 그 나라와 의를 구하라
<먼저 그 나라와 의를 구하라> 제 관심사는 복음 전도, 디지털 노마드, 블렌더 강좌 입니다. 대부분의 사람들은 디지털 노마드에 관한 정보에 더 관심이 많을 것이기 때문에 수익형
www.godhasdone.com
2020/09/02 - [블렌더 강좌] - 블렌더 강좌 2.81a 캐릭터 제작 OT 영상 소개
블렌더 강좌 2.81a 캐릭터 제작 OT 영상 소개
블렌더 강좌 2.81a 캐릭터 제작 OT 영상 소개 무료 강좌에 이어 유료 강좌를 오픈 하였습니다. 클래스톡 유료 강좌 오픈 https://bit.ly/38Wg9yL 블렌더 강좌 2.81a - 캐릭터 제작 블렌더 강좌 2.81a -.
www.godhasdone.com
'3D Work > Blender 강좌' 카테고리의 다른 글
| 블렌더 강좌 2.90.1 - 애니메이션 개선 - 모션 패스 - Motion Paths (0) | 2020.11.27 |
|---|---|
| 블렌더 강좌 2.90.1 - 폭발 Explosion 효과 만들기 (0) | 2020.11.05 |
| 블렌더 강좌 2.90.1 - 노멀맵 Normal Map (2) | 2020.11.05 |
| 블렌더 강좌 2.90.1 - 리토폴로지 Retopology (0) | 2020.11.04 |
| 블렌더 강좌 2.90.1 - 화염 방사 효과 (0) | 2020.11.04 |