
블렌더 강좌 2.90.1 - 화염 방사 효과
오늘은 멋진 화염 방사 효과에 대해 공부하겠습니다.
블렌더 첫화면에서 모든 것을 삭제합니다.
Plane 을 하나 추가하고 8배로 확대합니다.
Cube 를 하나 더 추가하고 0.1 배로 축소하고
불을 방사할 위치를 잡고
파티클 속성 탭에서 파티클을 추가 합니다.

애니메이션을 플레이 해보면 밑으로 떨어지는 파티클을 볼 수 있는데
x 축 방향으로 속도를 20 으로 설정해서
파티클이 x 축 방향으로 발사되게 합니다.

Emission Number 를 5000 으로 늘립니다.
파티클의 표시를 더 쉽게 보기 위해
Viewport Display에서
Color : Velocity
Fade Distance : 20
Size : 0.03
으로 설정합니다.

Plane 을 선택하고 물리 속성 탭에서 Collision 을 추가 합니다.
Damping : 0.769 값으로 파티클을 약간 튕기고
Friction : 0.769 마찰 값을 주어 속도를 떨어 뜨립니다.
Randomize : 0.201 랜덤 값으로 불규칙하게 합니다.

다시 Cube를 선택하고 파티클 시스템에서
Velocity - Randomize : 0.3 로 설정하여 불규칙하게 합니다.
탑뷰에서 봤을 때 큐브를 평면 끝으로 이동합니다.

큐브를 y 축으로 회전 하면 파티클의 발사 각도를 수정할 수 있습니다.

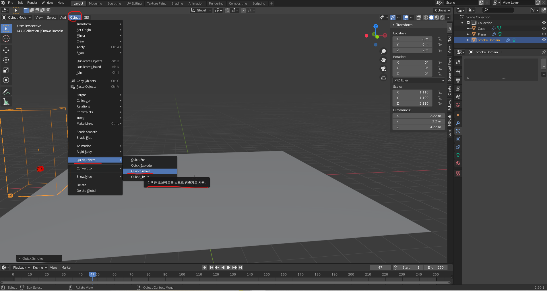
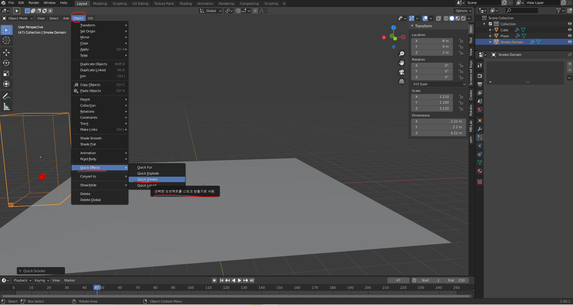
큐브를 선택한 상태에서
Object - Quick Effects - Quick Smoke 를 적용합니다.

생성된 Smoke Domain 을 이동하고 크기를 조정해서
화염 시뮬레이션을 감싸도록 합니다.
물리 속성탭에서 Cache 폴더를 설정하고
Frame End 값을 200 으로 설정합니다.

Gas - Vorticity : 0.1
Resolution Divisions : 128
Border Collisions - Bottom, Right : check

Adaptive Domain : check
Threshold : 0.005
Cache - Type : modular
먼저 파일 저장하고
Bake Data 버튼 클릭하고 기다립니다.
(Bake 하지 마세요. 어차피 다시 추가 세팅하고 다시 Bake 해야 합니다.^^)

애니메이션 총길이는 200으로 하고
연기 속성을 세팅하기 위해
큐브를 선택하고 물리 속성탭으로 갑니다.
Intitial Velocity : check
Flow Source 에서
Flow Source : Particle System
Particle System : ParticleSettings
Flow Type : Fire+Smoke
Fuel : 3
으로 설정하고
Smoke Domain 을 선택하고 다시 Bake 합니다.

대충 결과가 나오긴 했는데
썩 만족 스럽지는 않습니다.
원래 파티클쪽이
직관적이지가 않아서
공부하기 가장 어렵습니다^^.
그렇지만 멋진 장면을 연출하기 위해 공부 안할 수 없는 분야죠.
파티클로 떡칠을 해야 게임이든 영화든 멋지거든요^^.

블렌더 2.83 환경의 외국 강좌를 따라 대충 공부를 해봤습니다.
전체 시간 13:07 중 6:13 분까지 대충 따라 해 본 거구요.
저는 블렌더 2.90.1 버전으로 테스트 했습니다.
똑같은 결과물을 원하고 똑같이 따라하고 싶다면
블렌더 2.83에서 따라 하시는 걸 추천합니다.
나머지는 어차피 실전 프로젝트에서 사용할 때
더 세밀하게 조정하면서 결과물을 만들어 봐야 할 것 같습니다.
지금 까지 작업한 파일 첨부 하겠습니다.
영어 강좌이지만
원래 강좌를 더 따라 하고 싶으신 분들을 위해
강좌 링크 남기겠습니다.
강좌 보시느라 수고하셨습니다.
Make a Realistic Flamethrower in Blender - Iridesium
2020/11/03 - [블렌더 강좌] - 블렌더 강좌 2.90.1 - 스컬팅 sculpting
블렌더 강좌 2.90.1 - 스컬팅 sculpting
블렌더 강좌 2.90.1 - 스컬팅 sculpting 오늘은 스컬팅에 대해서 공부하겠습니다. 개인적으로 스컬팅을 좋아 하지 않습니다. 그 이유는 하이폴리곤은 컴퓨터 자원을 많이 사용하여 컴퓨터를 버벅
www.godhasdone.com
2020/09/03 - [예수님] - 먼저 그 나라와 의를 구하라
먼저 그 나라와 의를 구하라
<먼저 그 나라와 의를 구하라> 제 관심사는 복음 전도, 디지털 노마드, 블렌더 강좌 입니다. 대부분의 사람들은 디지털 노마드에 관한 정보에 더 관심이 많을 것이기 때문에 수익형
www.godhasdone.com
2020/09/02 - [블렌더 강좌] - 블렌더 강좌 2.81a 캐릭터 제작 OT 영상 소개
블렌더 강좌 2.81a 캐릭터 제작 OT 영상 소개
블렌더 강좌 2.81a 캐릭터 제작 OT 영상 소개 무료 강좌에 이어 유료 강좌를 오픈 하였습니다. 클래스톡 유료 강좌 오픈 https://bit.ly/38Wg9yL 블렌더 강좌 2.81a - 캐릭터 제작 블렌더 강좌 2.81a -.
www.godhasdone.com
'3D Work > Blender 강좌' 카테고리의 다른 글
| 블렌더 강좌 2.90.1 - 노멀맵 Normal Map (2) | 2020.11.05 |
|---|---|
| 블렌더 강좌 2.90.1 - 리토폴로지 Retopology (0) | 2020.11.04 |
| 블렌더 강좌 2.90.1 - 스컬팅 sculpting (0) | 2020.11.03 |
| 블렌더 강좌 2.90.1 - Rigify - 동물 리깅 (0) | 2020.11.03 |
| 블렌더 강좌 2.90.1 - blender-osm 도시 생성 애드온 (0) | 2020.10.31 |