
블렌더 강좌 2.90.1 - MB-Lab 캐릭터 생성 오픈 소스
무료 뿐만 아니라 오픈소스로
프로그램 소스까지 오픈되어 있는
캐릭터 생성 프로그램으로서
유명한 makehuman 과 쌍벽을 이루는 MB-Lab 을 소개합니다.
makehuman 은 별도 프로그램을 제공하고
MB-Lab 은 블렌더의 애드온 형태로 제공 됩니다.
공식 사이트에 접속해서 애드온을 다운로드 받습니다.
MB-Lab Official Website – MB-Lab Official Website
MB-Lab 1.7.8 has been released! Go to the Downloads section and grab a copy!
mblab.dev
MB_Lab_178.zip 파일 사이즈가 커서
여기에는 파일 첨부하지 않겠습니다.
깃허브 저장소에 가면
animate1978 개발자가 올린
데모애셋과 문서도 다운로드 받을 수 있습니다.
MB-Lab-DemoAssets-master.zip
MB-Lab-docs-master.zip
이것 역시 파일 사이즈가 커서
여기에는 파일 첨부하지 않겠습니다.
animate1978 - Overview
animate1978 has 13 repositories available. Follow their code on GitHub.
github.com
Edit - Preferences - Add-ons - Install 에서
MB_Lab_178.zip 파일을 설치 합니다.
뷰포트 오른쪽에 MB-Lab 탭이 생성 됩니다.
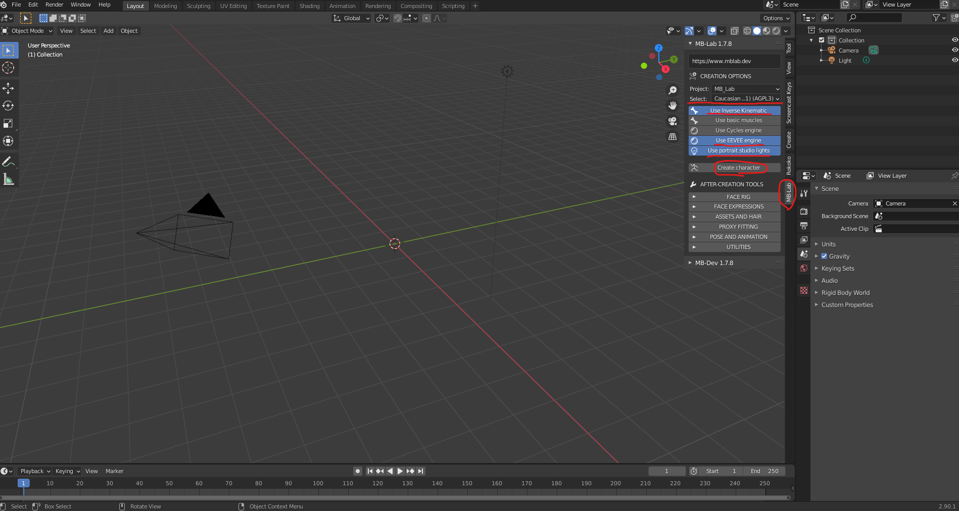
CREATION OPTIONS 에서
Caucasian female 캐릭터를 선택합니다.
Use Inverse kinematic 선택
Use EEVEE engine 선택
Use portrait studio lights 선택
Create character 를 클릭하면
기본 캐릭터가 생성됩니다.

Character Library 메뉴를 펼치면
여러 가지 캐릭터 타입을 선택할 수 있고
Skin Editor 메뉴를 펼치면
여러가지 색상을 조절 할 수 있습니다.
다른 파라미터 들도 만져서
캐릭터의 키를 변경하거나
얼굴 형태를 변경하는 것도
시도해 보시기 바랍니다.

Finalize Tools 메뉴를 펼치고
Finalize 를 클릭해서 캐릭터 생성을 완료합니다.

캐릭터를 선택하고
오브젝트 데이터 속성 탭을 선택하면
Shape Keys 에 여러 가지 얼굴 표정 들이 만들어져 있습니다.
웃는 얼굴 표정(mouthSmile_max)을 선택하고
값을 1로 올려 보면 표정 변화를 볼 수 있습니다.
웃는 얼굴 표정에 더해서 표정을 더 업그레이드 하고 싶다면
Shape key Specials 버튼을 클릭하고
New Sape From Mix 를 선택하여 표정을 추가합니다.

Shape Key Lock 아이콘으로 잠그고
Sculpt Mode 에서
Elastic Deform 브러시로 표정을 수정하고
Object Mode 로 빠져 나와서
Shape Key Lock 아이콘 다시 해제 하고
웃는 얼굴 표정을 다시 원위치 하고
추가된 얼굴 표정을 테스트 해봅니다.

Object Mode 에서 캐릭터를 선택하고
FACE RIG 메뉴를 펼치고
Create Face Rig 를 클릭 하면
Pose Mode 로 바뀌면서
얼굴 표정 컨트롤 본들이 자동 생성됩니다.
눈썹과 눈동자 이동은 이동키 g 로 컨트롤 하고
나머지는 대개 회전키 r 로 컨트롤 하면 됩니다.

다리 컨트롤 본은 g 키로 컨트롤하고
발 컨트롤 본은 r 키로 컨트롤 합니다.
손가락 컨트롤 본은 r 키로 컨트롤 합니다.
힙 컨트롤 본은 g 키로 컨트롤 합니다.
척추 컨트롤 본은 r 키로 컨트롤 합니다.
나중에 더 추가하고 싶은 내용이 생기면
업데이트 하겠습니다.^^
강좌 보느라 수고하셨습니다.^^
2020/10/29 - [블렌더 강좌] - 블렌더 강좌 2.90.1 - 천 시뮬레이션 원피스
블렌더 강좌 2.90.1 - 천 시뮬레이션 원피스
블렌더 강좌 2.90.1 - 천 시뮬레이션 원피스 캐릭터의 의상 애니메이션을 만들 때는 마블러스로 만드는 것이 쉽고 퀄리티도 높지만 소프트웨어 가격이 비싸기 때문에 마블러스 없이 블렌더의
www.godhasdone.com
2020/09/03 - [예수님] - 먼저 그 나라와 의를 구하라
먼저 그 나라와 의를 구하라
<먼저 그 나라와 의를 구하라> 제 관심사는 복음 전도, 디지털 노마드, 블렌더 강좌 입니다. 대부분의 사람들은 디지털 노마드에 관한 정보에 더 관심이 많을 것이기 때문에 수익형
www.godhasdone.com
2020/09/02 - [블렌더 강좌] - 블렌더 강좌 2.81a 캐릭터 제작 OT 영상 소개
블렌더 강좌 2.81a 캐릭터 제작 OT 영상 소개
블렌더 강좌 2.81a 캐릭터 제작 OT 영상 소개 무료 강좌에 이어 유료 강좌를 오픈 하였습니다. 클래스톡 유료 강좌 오픈 https://bit.ly/38Wg9yL 블렌더 강좌 2.81a - 캐릭터 제작 블렌더 강좌 2.81a -.
www.godhasdone.com
'3D Work > Blender 강좌' 카테고리의 다른 글
| 블렌더 강좌 2.90.1 - blender-osm 도시 생성 애드온 (0) | 2020.10.31 |
|---|---|
| 블렌더 강좌 2.90.1 - BlenderGIS 지형 생성 애드온 (7) | 2020.10.31 |
| 블렌더 강좌 2.90.1 - 천 시뮬레이션 원피스 (0) | 2020.10.29 |
| 블렌더 강좌 2.90.1 - 스프링 본 - 애드온 (0) | 2020.10.28 |
| 블렌더 강좌 2.81a - 애드온 - 애니메이션 리타겟팅 (0) | 2020.09.15 |