
<블렌더 강좌 2.81a - 애드온 - 애니메이션 리타겟팅>
캐릭터 간에 본 구조가 다른 경우에도
애니메이션을 공유할 수 있는 방법이 리타겟팅입니다.
무료 애드온이 있어서 소개합니다.
그동안 블렌더 최신 버전인 2.90.0 으로 강좌를 진행하고 있었는데
이 무료 애드온은 현재 2.90.0 버전에서
로그인이 안되는 오류가 있어서 사용이 안됩니다.
블렌더 2.81a 버전에서는 잘 작동되는 것을 확인 했습니다.
다른 버전은 테스트 해보지 않았습니다.
rokoko-studio-live-blender 에 접속하셔서
code 버튼을 클릭하고 zip 파일을 다운 받으시면 됩니다.
github.com/Rokoko/rokoko-studio-live-blender
Rokoko/rokoko-studio-live-blender
Smartsuit plugin for blender. Contribute to Rokoko/rokoko-studio-live-blender development by creating an account on GitHub.
github.com
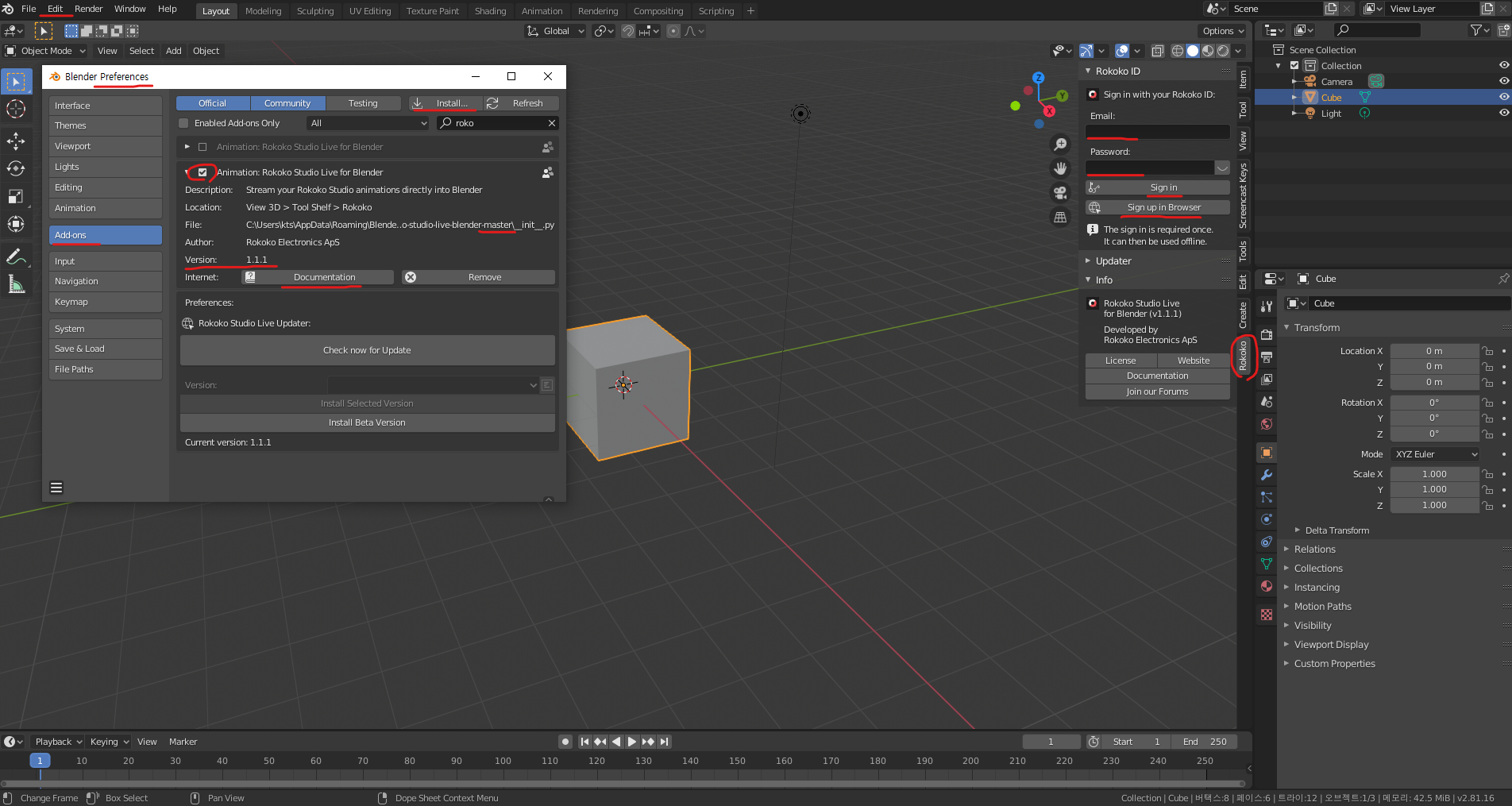
블렌더 2.81a 버전을 열고
Edit - Preferences 선택 Add-ons 에서 다운 받은 zip 파일을 설치 합니다.
뷰포트 오른쪽 Rokoko 탭을 선택하고
회원 가입이 되어 있지 않은 경우
Sign up in Browser 버튼을 클릭하고
회원가입하고 이메일 인증을 합니다.
가입이 완료 되면 이메일과 비밀번호로 Sign in 하면 접속이 됩니다.

로그인을 한 후
캐릭터는 지난 강좌에서
믹사모에서 다운 받아
알파 이미지를 적용했던 캐릭터를 사용 하겠습니다.
지난 강좌를 참고로 링크를 걸겠습니다.
2020/09/08 - [블렌더 강좌] - 블렌더 강좌 2.90.0 - 알파 텍스처 적용 하는 법
블렌더 강좌 2.90.0 - 알파 텍스처 적용 하는 법
<블렌더 강좌 2.90.0 - 알파 텍스처 적용 하는 법> 알파 텍스처란 투명 이미지를 말합니다. 정확하게 설명하면 검정색과 흰색으로 이루어진 이미지로 투명도를 설정하는 이미지 입니다. ��
www.godhasdone.com
캐릭터가 준비되고
rokoko 서버에 접속도 되어 있다면
모션캡쳐 데이터가 적용된 다른 fbx 파일이 하나 더 있어야 합니다.
모션 캡쳐 데이터를 얻을 수 있는 주소를 두 군데 알려 드리겠습니다.
Rokoko Motion Library
The world’s largest marketplace of motion assets - Motion Library - is now available to all creators! Download it now and get 150 motion capture assets for free: https://rokoko.io/motion-library
www.motionlibrary.com
Carnegie Mellon University - CMU Graphics Lab - motion capture library
Welcome to the Carnegie Mellon University Motion Capture Database! This dataset of motions is free for all uses. Search above by subject # or motion category. Check out the "Info" tab for information on the mocap process, the "FAQs" for miscellaneous quest
mocap.cs.cmu.edu
제가 테스트하기 위해 다운 받은 모션 캡쳐 파일도 첨부 하겠습니다.
캐릭터와 모션캡쳐 데이터가 준비되고
Rokoko 서버에 로그인해서 접속되어 있다면
Rokoko 탭에서 Retargeting 메뉴를 펼치고
Source 에는 모션캡쳐 데이터가 있는 본을 선택하고
Target 은 리타겟팅 하고자하는 캐릭터의 본을 선택합니다.
그런다음 Rebuild Bone List 버튼을 클릭하면
본 구조가 서로 다른 본 사이에 매칭되는 본을 자동으로 찾아 연결합니다.
그런 다음 Retarget Animation 버튼을 클릭하고 조금 기다리면
캐릭터에 애니메이션이 리타겟팅 됩니다.
리타겟팅이 완료 되면
모셥 캡쳐 데이터 본은 삭제해도 상관 없습니다.
정말 간단하고 멋진 툴입니다.

이상으로 애니메이션 리타겟팅 무료 애드온을 소개해 드렸습니다.
도움이 되시길 바랍니다.
수고하셨습니다.^^
2020/09/14 - [블렌더 강좌] - 블렌더 강좌 2.90.0 - 믹사모 애니메이션 합성
블렌더 강좌 2.90.0 - 믹사모 애니메이션 합성
<블렌더 강좌 2.90.0 - 믹사모 애니메이션 합성> 이번 시간에는 여러개의 믹사모 애니메이션을 합성하는 방법에 대해 알려 드리겠습니다. 먼저 작업 결과 화면 부터 보여 드리겠습니다. youtu.be
www.godhasdone.com
2020/09/03 - [예수님] - 먼저 그 나라와 의를 구하라
먼저 그 나라와 의를 구하라
<먼저 그 나라와 의를 구하라> 제 관심사는 복음 전도, 디지털 노마드, 블렌더 강좌 입니다. 대부분의 사람들은 디지털 노마드에 관한 정보에 더 관심이 많을 것이기 때문에 수익형 ��
www.godhasdone.com
2020/09/02 - [블렌더 강좌] - 블렌더 강좌 2.81a 캐릭터 제작 OT 영상 소개
블렌더 강좌 2.81a 캐릭터 제작 OT 영상 소개
블렌더 강좌 2.81a 캐릭터 제작 OT 영상 소개 무료 강좌에 이어 유료 강좌를 오픈 하였습니다. 클래스톡 유료 강좌 오픈 https://bit.ly/38Wg9yL 블렌더 강좌 2.81a - 캐릭터 제작 블렌더 강좌 2.81a -.
www.godhasdone.com
'3D Work > Blender 강좌' 카테고리의 다른 글
| 블렌더 강좌 2.90.1 - 천 시뮬레이션 원피스 (0) | 2020.10.29 |
|---|---|
| 블렌더 강좌 2.90.1 - 스프링 본 - 애드온 (0) | 2020.10.28 |
| 블렌더 강좌 2.90 - 믹사모 애니메이션 합성 (0) | 2020.09.14 |
| 블렌더 강좌 2.90 - 카메라 애니메이션 (0) | 2020.09.14 |
| 블렌더 강좌 2.90 - 애드온 - 자동차 리깅 (0) | 2020.09.13 |