
블렌더 강좌 2.90.1 - 스프링 본 - 애드온
스프링 본은 애니메이션 할 때
출렁거리는 본의 움직임을 자동으로 만들어 주는
물리 엔진에의해 자동으로 만들어 지는 애니메이션 입니다.
옷자락의 움직임이나
길게 묶은 머리의 움직임이나
꼬리가 있는 경우나
여성의 가슴 출렁거림 움직임 등에 사용됩니다.
지금 소개해 드릴 것은 무료 애드온입니다.
우선 블렌더 첫화면에 스프링 본을 테스트하기 위해
본을 생성하고 Edit Mode 에서 본을 두개 추가로 생성하고
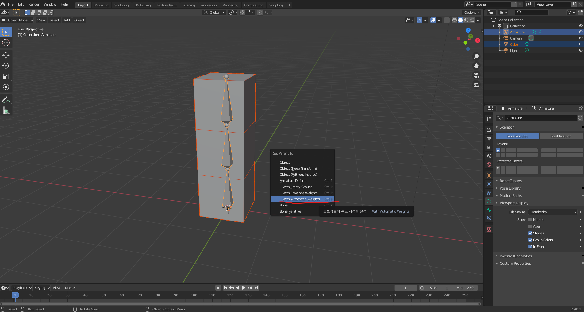
Object Mode 로 빠져 나와서 큐브를 생성하고
크기를 조정하고 본에 의해 움직일 수 있도록
엣지를 두개 추가합니다.
큐브를 선택하고 본을 선택하고 Ctrl+P 로 Automatic Weights 을 적용해서
본에 의해 움직일 수 있도록 세팅 합니다.

아래 사이트에 접속해서 스프링 본 애드온을 다운로드 받습니다.
Spring Bone Addon download link
github.com/artellblender/springbones
artellblender/springbones
Blender addon to add spring/bouncy dynamic effect to bones - artellblender/springbones
github.com
다운 받은 zip 파일도 첨부하겠습니다.
파일을 압축 풀면 spring_bones.py 파일이 들어 있습니다.
이 파이썬 파일을 애드온으로 설치합니다.

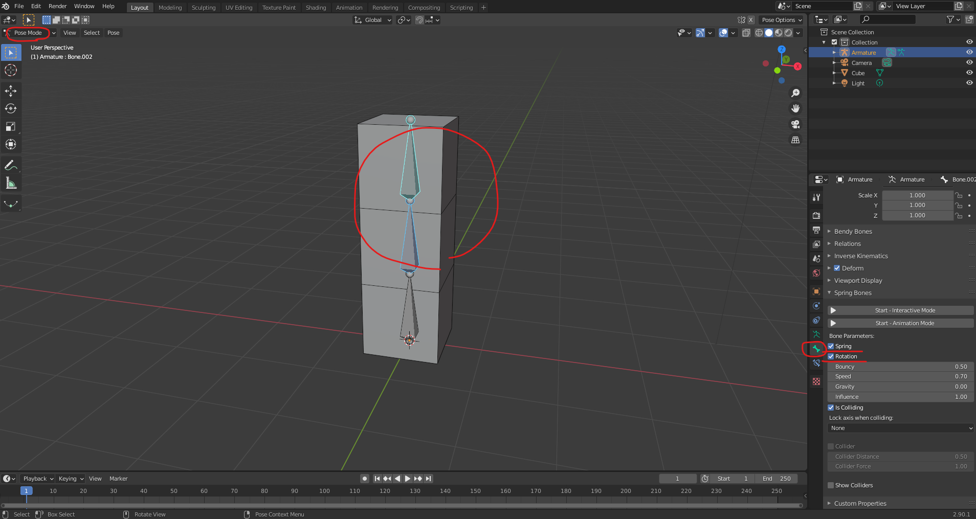
본을 선택하고 Pose Mode 로 이동하고
맨 아래 부모 본을 제외하고 위에 두 개의 자식 본을 각각 선택하고
본 속성 탭에서 Spring Bones 를 찾아
Bones Parameters 에서 Spring 과 Rotation 을 체크합니다.

Start - Interactive Mode 를 켜고 부모본을 움직여 보면 자식 본들이 출렁 거리며 움직입니다.
부모본에 사방으로 이동하는 애니메이션을 만들고
Start - Animation Mode 를 켜고
부모본을 애니메이션하면 자식본들이 출렁 거리며 움직입니다.
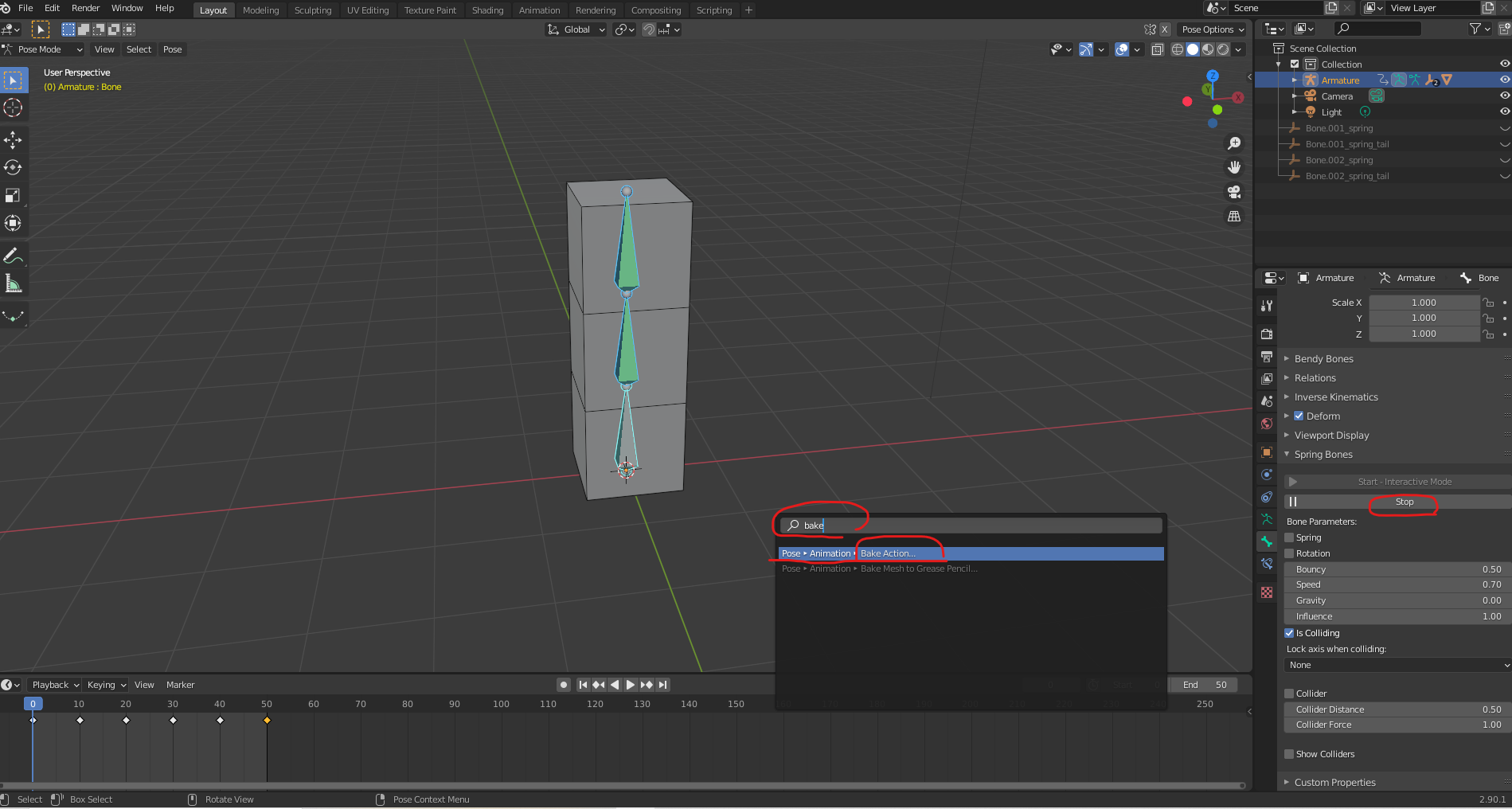
출렁거리는 애니메이션을 렌더링 하기 위해서는
본의 애니메이션을 키프레임으로 구워야 합니다.
Start - Animation Mode 를 켜고
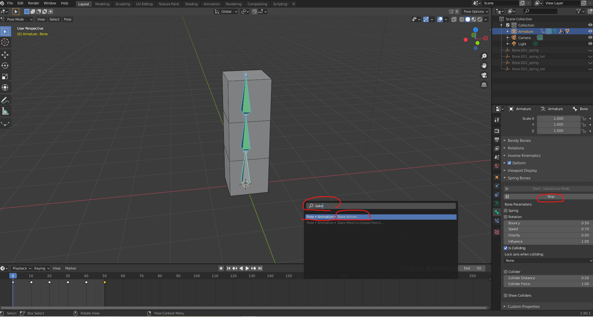
본을 모두 선택한 후
F3 검색창에서 bake 를 검색하면
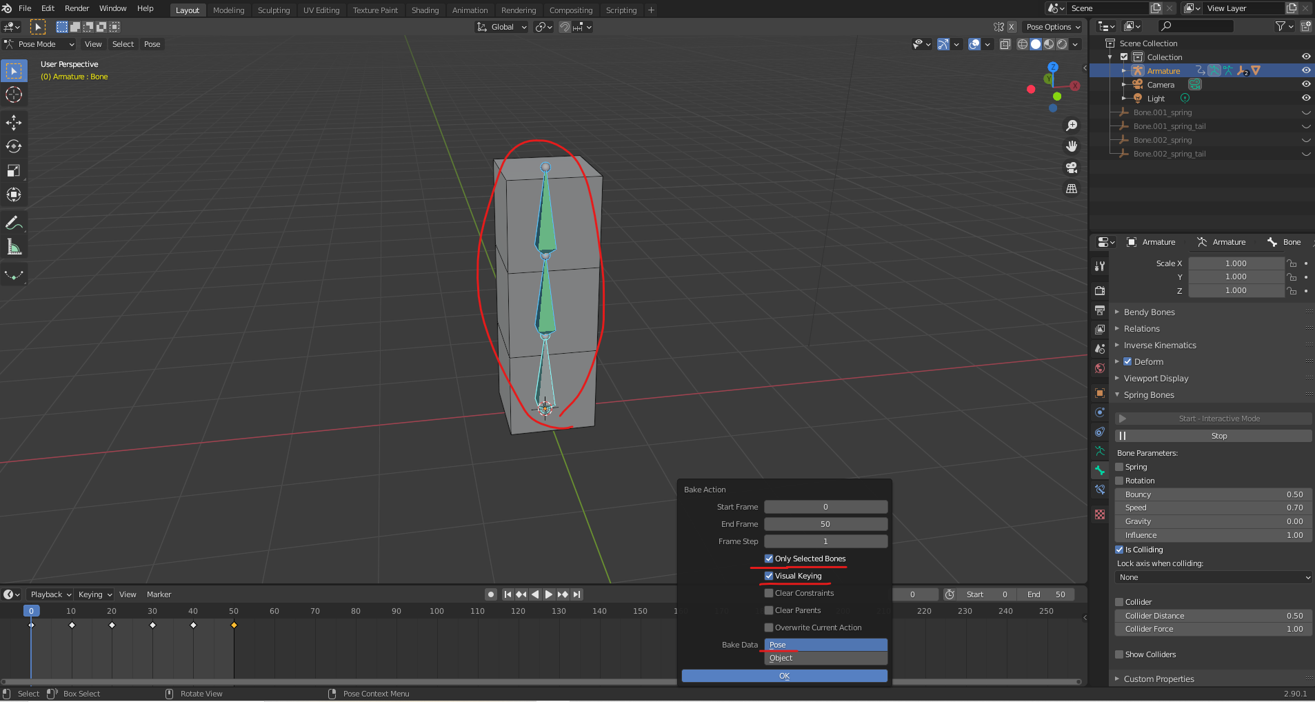
Bake Action 으로 애니메이션을 구울 수 있습니다.

이 때 옵션 화면에서 Visual Keying 도 체크해야 합니다.

애니메이션을 굽고 나면
Start - Animation Mode 를 꺼도 출렁거리는 애니메이션이 재생되며
렌더링 할 수 있는 상태가 완료된 것입니다.
완성된 파일 첨부합니다.
오늘 강좌는 여기까지 입니다.
수고 많으셨습니다.^^
2020/09/15 - [블렌더 강좌] - 블렌더 강좌 2.81a - 애드온 - 애니메이션 리타겟팅
블렌더 강좌 2.81a - 애드온 - 애니메이션 리타겟팅
<블렌더 강좌 2.81a - 애드온 - 애니메이션 리타겟팅> 캐릭터 간에 본 구조가 다른 경우에도 애니메이션을 공유할 수 있는 방법이 리타겟팅입니다. 무료 애드온이 있어서 소개합니다. 그동안 블렌
www.godhasdone.com
2020/09/03 - [예수님] - 먼저 그 나라와 의를 구하라
먼저 그 나라와 의를 구하라
<먼저 그 나라와 의를 구하라> 제 관심사는 복음 전도, 디지털 노마드, 블렌더 강좌 입니다. 대부분의 사람들은 디지털 노마드에 관한 정보에 더 관심이 많을 것이기 때문에 수익형
www.godhasdone.com
2020/09/02 - [블렌더 강좌] - 블렌더 강좌 2.81a 캐릭터 제작 OT 영상 소개
블렌더 강좌 2.81a 캐릭터 제작 OT 영상 소개
블렌더 강좌 2.81a 캐릭터 제작 OT 영상 소개 무료 강좌에 이어 유료 강좌를 오픈 하였습니다. 클래스톡 유료 강좌 오픈 https://bit.ly/38Wg9yL 블렌더 강좌 2.81a - 캐릭터 제작 블렌더 강좌 2.81a -.
www.godhasdone.com
'3D Work > Blender 강좌' 카테고리의 다른 글
| 블렌더 강좌 2.90.1 - MB-Lab 캐릭터 생성 오픈 소스 (3) | 2020.10.30 |
|---|---|
| 블렌더 강좌 2.90.1 - 천 시뮬레이션 원피스 (0) | 2020.10.29 |
| 블렌더 강좌 2.81a - 애드온 - 애니메이션 리타겟팅 (0) | 2020.09.15 |
| 블렌더 강좌 2.90 - 믹사모 애니메이션 합성 (0) | 2020.09.14 |
| 블렌더 강좌 2.90 - 카메라 애니메이션 (0) | 2020.09.14 |