블렌더 강좌 2.91 - 탱크 체인 - 캐공방TV
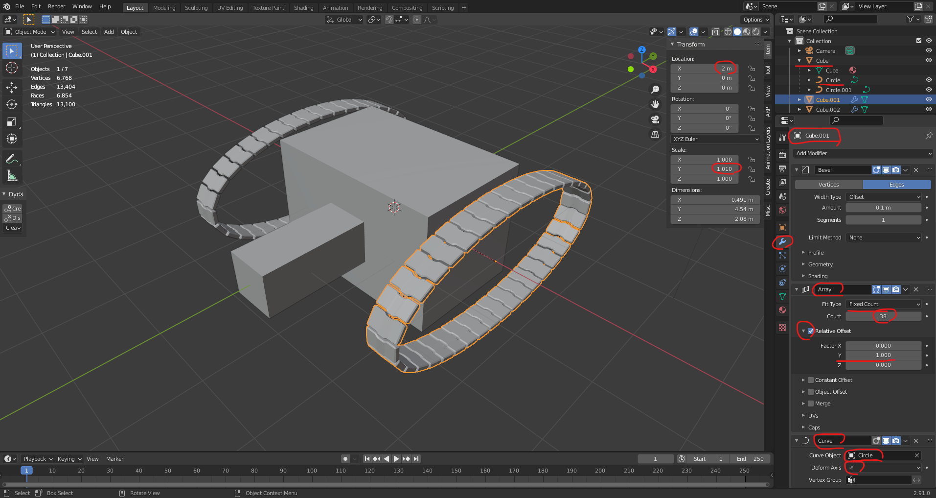
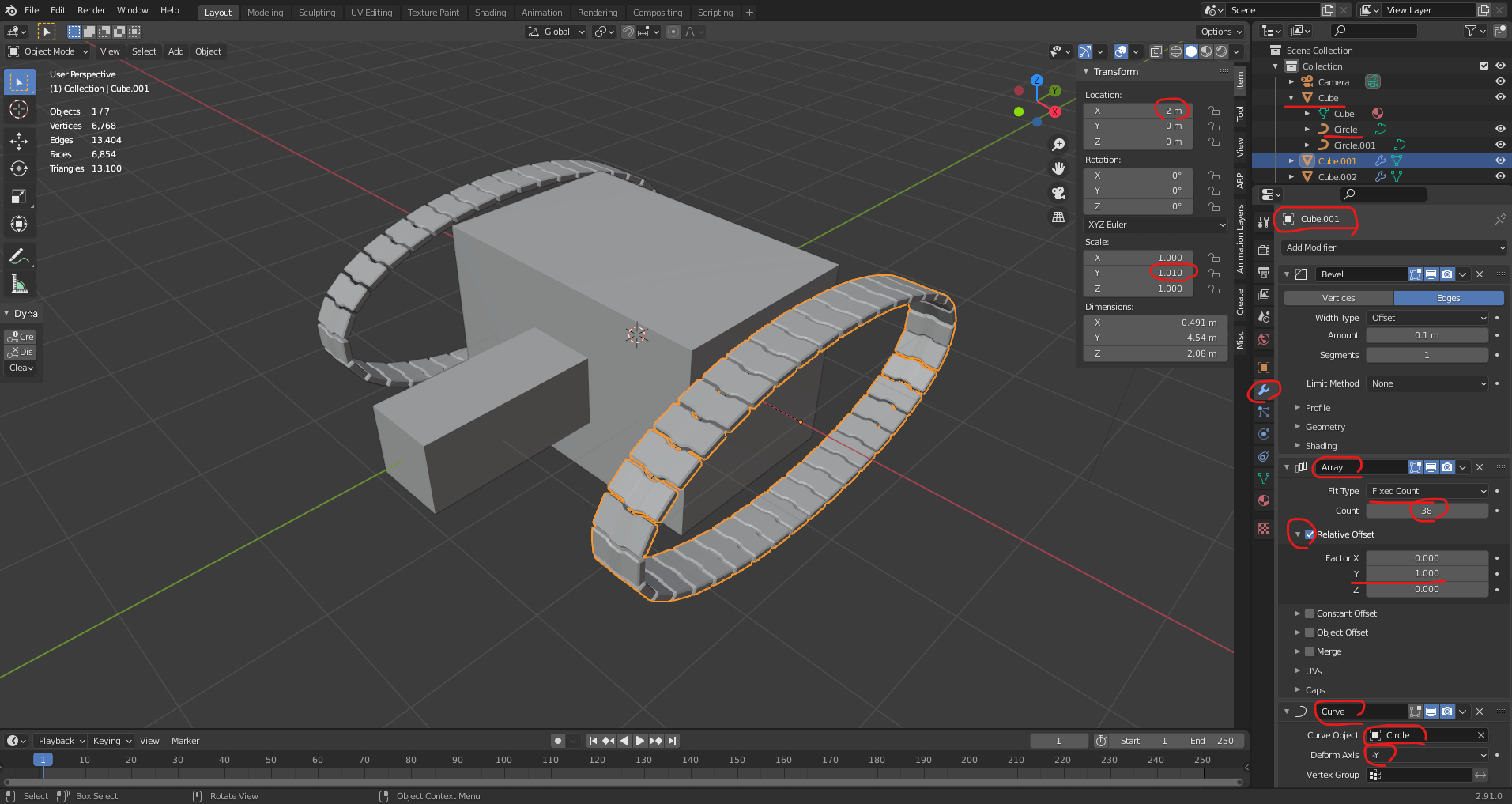
탱크의 체인 움직임을 만드는 방법입니다.
Cube 로 탱크 모양을 만들고
옆에 Circle 을 추가해서 체인의 트랙 모양을 만들고
Object - Convert To Curve 로 커브 객체로 만듭니다.
Cube.001 로 체인모양을 만들고
커브와 같은 위치에 놓고
모디파이 속성탭에서
Array 와 Curve 를 적용해서
체인모양을 커브를 따라 배치하고
체인 수와 약간의 스케일 조정을 해서
커브를 완전히 감싸게 합니다.
커브가 탱크 몸체를 따라 움직이도록
탱크 몸체를 부모 객체로 만들고
탱크 몸체를 y 축 방향으로 이동하면
체인이 커브를 따라 움직이게 됩니다.

간단한 내용이지만
모르면 어떻게 구현할지 모르죠.
자전거 체인 움직임도 동일한 방식으로 구현할 수 있을 거 같습니다.
작업 완성된 블렌더 파일 첨부해 드립니다.
2020/12/10 - [3D Work/블렌더 강좌] - 블렌더 강좌 2.91 - 손 리깅 - 실습
블렌더 강좌 2.91 - 손 리깅 - 실습
블렌더 강좌 2.91 - 손 리깅 - 실습 손 리깅 공부를 하면서 공부한 내용을 기록으로 남기겠습니다. 완성된 블렌더 파일은 맨 나중에 파일 첨부 하겠습니다. 다음 영어 강좌를 공부한 것입니다. Blend
www.godhasdone.com
2020/09/03 - [예수님] - 먼저 그 나라와 의를 구하라
먼저 그 나라와 의를 구하라
<먼저 그 나라와 의를 구하라> 제 관심사는 복음 전도, 디지털 노마드, 블렌더 강좌 입니다. 대부분의 사람들은 디지털 노마드에 관한 정보에 더 관심이 많을 것이기 때문에 수익형
www.godhasdone.com
2020/09/02 - [블렌더 강좌] - 블렌더 강좌 2.81a 캐릭터 제작 OT 영상 소개
블렌더 강좌 2.81a 캐릭터 제작 OT 영상 소개
블렌더 강좌 2.81a 캐릭터 제작 OT 영상 소개 무료 강좌에 이어 유료 강좌를 오픈 하였습니다. 클래스톡 유료 강좌 오픈 https://bit.ly/38Wg9yL 블렌더 강좌 2.81a - 캐릭터 제작 블렌더 강좌 2.81a -.
www.godhasdone.com
'3D Work > Blender 강좌' 카테고리의 다른 글
| 블렌더 강좌 2.91 - 무료 애드온 - 포즈 라이브러리 썸네일 - 캐공방TV (0) | 2020.12.14 | 
|---|---|
| 블렌더 강좌 2.91 - 골반, 가슴 리깅 - 캐공방TV (0) | 2020.12.13 | 
| 블렌더 강좌 2.91 - 손 리깅 - 실습 (0) | 2020.12.10 | 
| 블렌더 강좌 2.91 - OpenCV - 웹캠으로 얼굴 모션 캡쳐 - Facial Motion Capture with Webcam - 캐공방TV (0) | 2020.12.08 | 
| 블렌더 강좌 2.91 - 무료 애드온 - SIMPLE ASSET MANAGER - 캐공방TV (0) | 2020.12.07 | 
 
									
								 
									
								 
									
								 
									
								