
블렌더 강좌 2.91 - 무료 애드온 - SIMPLE ASSET MANAGER - 캐공방TV
블렌더에서 쉽게 애셋을 관리하고 적용할 수 있는 애드온을 소개합니다.
오늘날 무료로 오픈 되어 있는 애셋들이 굉장히 많습니다.
일일이 다 만들 필요없이 그냥 갖다 쓸 수 있는 것들이 굉장히 많습니다.
그것들을 폴더로 구분해서 저장해 두고
애셋 매니저에서 쉽게 갖다 사용할 수 있는 무료 애드온 입니다.
SIMPLE ASSET MANAGER
gitlab.com/tibicen/simple-asset-manager
Dawid Huczynski / Simple Asset Manager
Simple Asset Manager for Blender 2.8. Works with objects, materials and particle systems. Made for simplicity of usage. Did this one due to dealys for internal asset manager...
gitlab.com
다운 받은 파일도 첨부 하겠습니다.
Edit - Preferences - Add-ons - Install 에서 설치하면
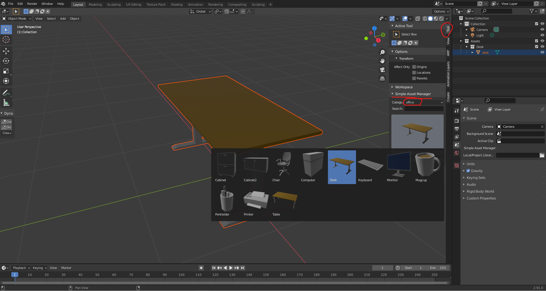
오른쪽 Tool 탭에 Simple Asset Manager 가 생깁니다.
Master Library path 를 설정하고 애셋들을 폴더로 구분해서 저장해 놓으면 됩니다.
Local Library path 는 블렌더 파일당 설정하는 경로 입니다.
이곳이 비어 있으면 Master Library path 를 사용하게 됩니다.
Render missing previews 버튼을 클릭하면
블렌더가 하나더 열리는 데
자동으로 미리보기 이미지가 만들어지는 것은 아닌 것 같습니다.

그냥 수동으로 파일을 열어서
200 * 200 해상도로 png 파일로 렌더링해서
오브젝트와 동일한 파일이름으로 저장하고
블렌더를 다시 열면 미리보기 이미지가 적용됩니다.
저는 office 라는 폴더에 여러개의 오브젝트를 넣어 보았습니다.
선택해서 Append 버튼만 누르면 됩니다.
아주 편리합니다.^^

무료 3d 모델들을 구할 수 있는 곳을 몇 군데 소개 하겠습니다.
www.turbosquid.com/3d-model/free/furnishings
Free Furnishings 3D Models for Download | TurboSquid
Payment Method Add a Payment Method Total: USD
www.turbosquid.com
www.cgtrader.com/free-3d-models/furniture
Free Furniture 3D Models | CGTrader
Free Furniture 3D models 11,994 furniture 3D models available for download include tables, chairs, sofas, beds, and other furniture in a variety of textures (wood, metal, etc.) and styles (retro, modern, etc.). This category is meant for anyone involved wi
www.cgtrader.com
3dsky.org/3dmodels?cat=mebel&subcat=divani&types=free&page=1
3d models - download 3dsky.org
3dsky.org
Free 3D Models - Dimensiva
Free 3d models for different categories such as: furniture, accessories, office, products, all made for archviz artists, architects and interior designers
dimensiva.com
3dmodelhaven.com/models/?o=downloads&c=furniture
Models: Furniture | 3D Model Haven
100% Free High Quality 3D Models for Everyone
3dmodelhaven.com
www.blendswap.com/blends/category/9
Blend Swap
Create and Share Blender Assets
www.blendswap.com
sketchfab.com/nebulousflynn/collections/cc0
CC0 - A 3D model collection by Thomas Flynn (@nebulousflynn)
A collection of public domain cultural heritage 3D models. See our blog post for more information: https://sketchfab.com/blogs/community/sketchfab-launches-public-domain-dedication-for-3d-cultural-heritage/ - CC0 - A 3D model collection by Thomas Flynn (@n
sketchfab.com
강좌 보시느라 수고 하셨습니다.^^
2020/12/07 - [3D Work/블렌더 강좌] - 블렌더 강좌 2.91 - 포물선 운동 - 캐공방TV
블렌더 강좌 2.91 - 포물선 운동 - 캐공방TV
블렌더 강좌 2.91 - 포물선 운동 - 캐공방TV UV Sphere 를 추가하고 포물선 운동을 만들어 보았습니다. Z 축 위치만 보이도록 Z location 을 선택하고 단축키 shift + h 하면 나머지는 숨겨집니다. 공이
www.godhasdone.com
2020/09/03 - [예수님] - 먼저 그 나라와 의를 구하라
먼저 그 나라와 의를 구하라
<먼저 그 나라와 의를 구하라> 제 관심사는 복음 전도, 디지털 노마드, 블렌더 강좌 입니다. 대부분의 사람들은 디지털 노마드에 관한 정보에 더 관심이 많을 것이기 때문에 수익형
www.godhasdone.com
2020/09/02 - [블렌더 강좌] - 블렌더 강좌 2.81a 캐릭터 제작 OT 영상 소개
블렌더 강좌 2.81a 캐릭터 제작 OT 영상 소개
블렌더 강좌 2.81a 캐릭터 제작 OT 영상 소개 무료 강좌에 이어 유료 강좌를 오픈 하였습니다. 클래스톡 유료 강좌 오픈 https://bit.ly/38Wg9yL 블렌더 강좌 2.81a - 캐릭터 제작 블렌더 강좌 2.81a -.
www.godhasdone.com
'3D Work > Blender 강좌' 카테고리의 다른 글
| 블렌더 강좌 2.91 - 손 리깅 - 실습 (0) | 2020.12.10 |
|---|---|
| 블렌더 강좌 2.91 - OpenCV - 웹캠으로 얼굴 모션 캡쳐 - Facial Motion Capture with Webcam - 캐공방TV (0) | 2020.12.08 |
| 블렌더 강좌 2.91 - 포물선 운동 - 캐공방TV (0) | 2020.12.07 |
| 블렌더 강좌 2.91 - 유료 애드온 - Auto-Rig Pro (0) | 2020.12.05 |
| 블렌더 강좌 2.90.1 - 유료 애드온 - Animation Layers - 캐공방TV (0) | 2020.12.05 |