
블렌더 강좌 2.91 - 무료 애드온 - Easy HDRI - 캐공방TV
Easy HDRI 라는 무료 애드온을 소개합니다.
다운로드 주소
Easy HDRI add-on for Blender 2.8 - Code of Art
Easy HRDI is a free Blender add-on that will help you to load and test your HDRI images quickly. This version is compatible with Blender 2.8 Beta. There is a version for Blender 2.79 Here.
codeofart.com
다운로드한 파일을 첨부합니다.
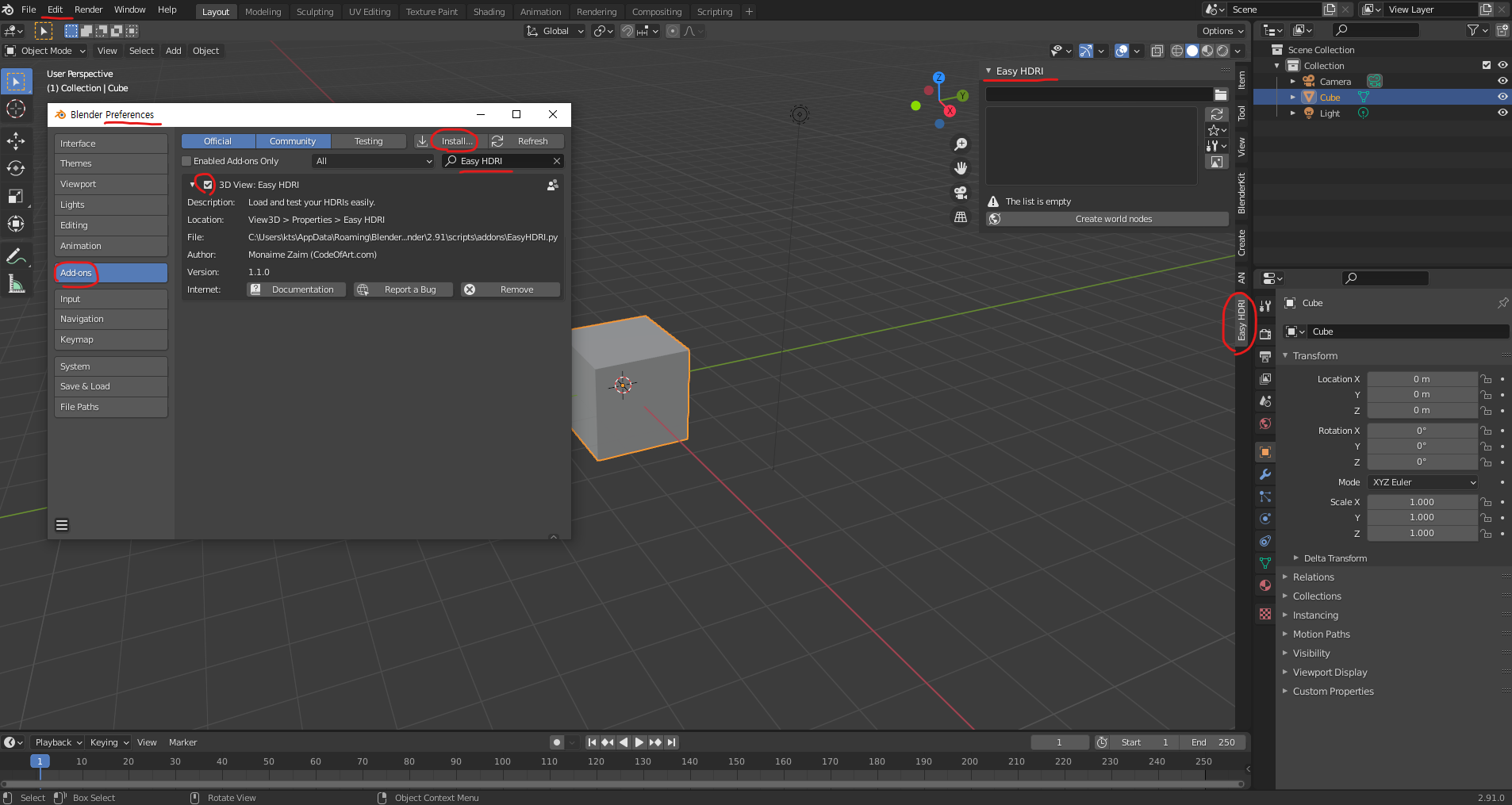
Edit - Preferences - Add-ons - Install 로 설치합니다.

아래 동영상을 통해
사용법 설명을 대신 하겠습니다.
Easy HDRI add-on for Blender 2.8
하늘 스카이 배경 텍스처를 다운로드 받는 사이트 입니다.
HDRIs: All | HDRI Haven
100% Free High Quality HDRIs for Everyone
hdrihaven.com
2021/01/14 - [3D Work/공부 & 작업] - 블렌더 공부 - 불꽃놀이, 폭죽 - 캐공방TV
블렌더 공부 - 불꽃놀이, 폭죽 - 캐공방TV
블렌더 공부 - 불꽃놀이, 폭죽 - 캐공방TV 전에 불꽃놀이 폭죽에 관한 강좌를 올렸었는데 그보다 좀 더 멋진 불꽃놀이 폭죽에 관한 영어 강좌가 있어서 소개합니다. 이번에도 시간 관계상 직접 따
www.godhasdone.com
2020/09/03 - [예수님] - 먼저 그 나라와 의를 구하라
먼저 그 나라와 의를 구하라
<먼저 그 나라와 의를 구하라> 제 관심사는 복음 전도, 디지털 노마드, 블렌더 강좌 입니다. 대부분의 사람들은 디지털 노마드에 관한 정보에 더 관심이 많을 것이기 때문에 수익형
www.godhasdone.com
2020/09/02 - [블렌더 강좌] - 블렌더 강좌 2.81a 캐릭터 제작 OT 영상 소개
블렌더 강좌 2.81a 캐릭터 제작 OT 영상 소개
블렌더 강좌 2.81a 캐릭터 제작 OT 영상 소개 무료 강좌에 이어 유료 강좌를 오픈 하였습니다. 클래스톡 유료 강좌 오픈 https://bit.ly/38Wg9yL 블렌더 강좌 2.81a - 캐릭터 제작 블렌더 강좌 2.81a -.
www.godhasdone.com
'3D Work > Blender 강좌' 카테고리의 다른 글
| 블렌더 강좌 2.91 - 의상 만들기 - 캐공방TV (0) | 2021.01.20 |
|---|---|
| 블렌더 강좌 2.91 - 무료 애드온 - HDRI SUN ALIGNER - 캐공방TV (0) | 2021.01.19 |
| 블렌더 강좌 - 캐릭터 애니메이션 - 캐공방TV (0) | 2021.01.12 |
| 블렌더 강좌 2.91 - 무료 애드온 - Add Mesh: Extra Objects - 캐공방TV (0) | 2021.01.05 |
| 블렌더 강좌 2.91 - 불꽃 놀이, 폭죽 - 캐공방TV (0) | 2020.12.23 |