
블렌더 강좌 2.91 - 무료 애드온 - HDRI SUN ALIGNER - 캐공방TV
Hdri 배경에서 가장 밝은 부분에
태양을 추가하여
그림자를 개선할 수 있는
무료 애드온을 소개합니다.
무료 애드온을 받는 주소
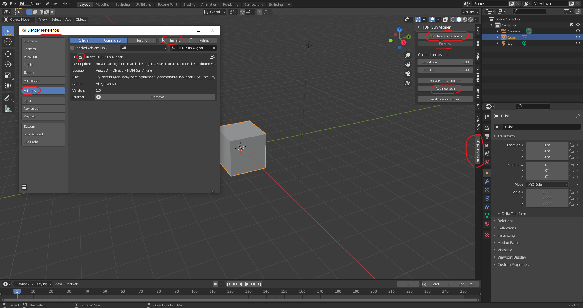
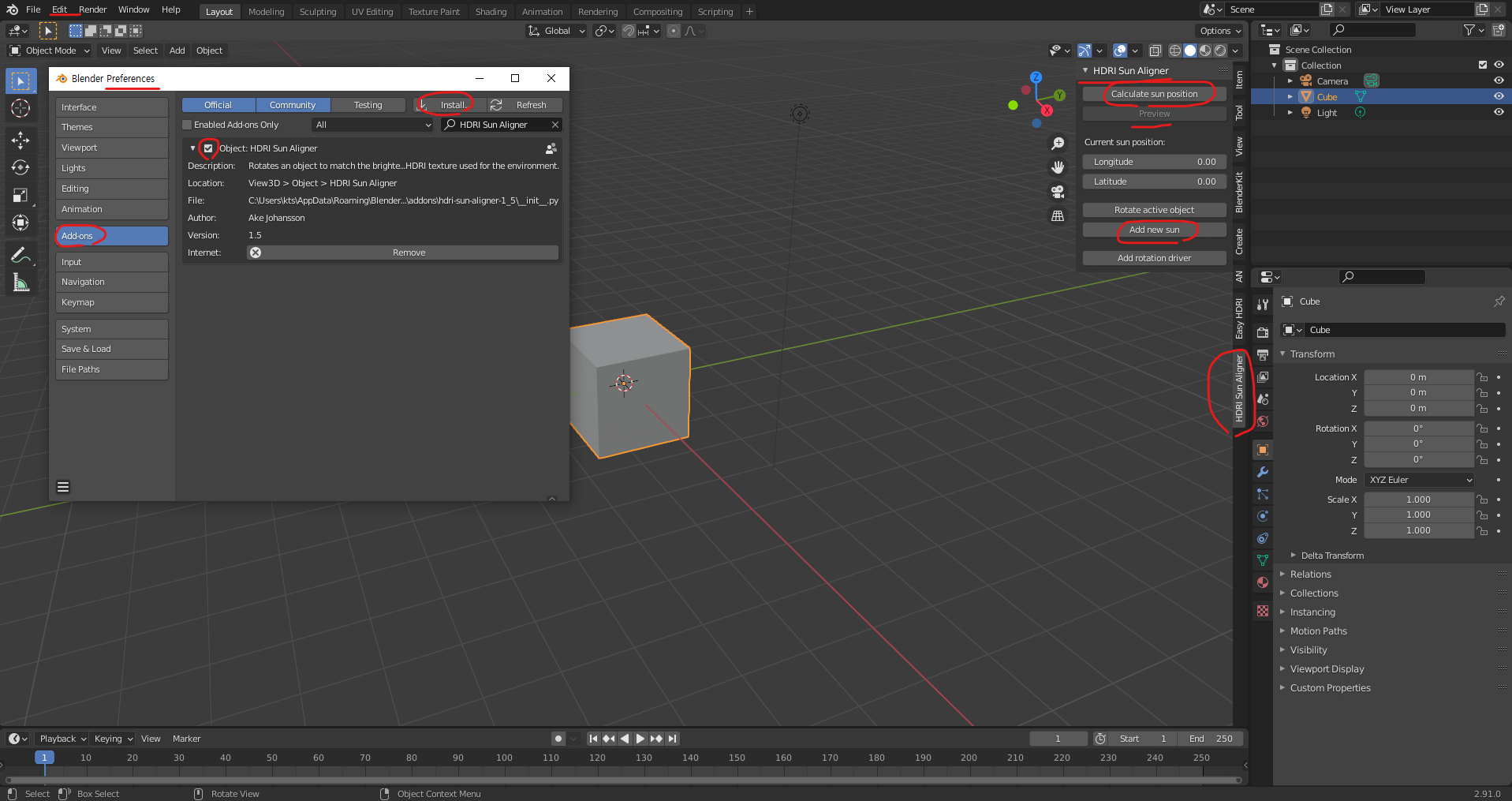
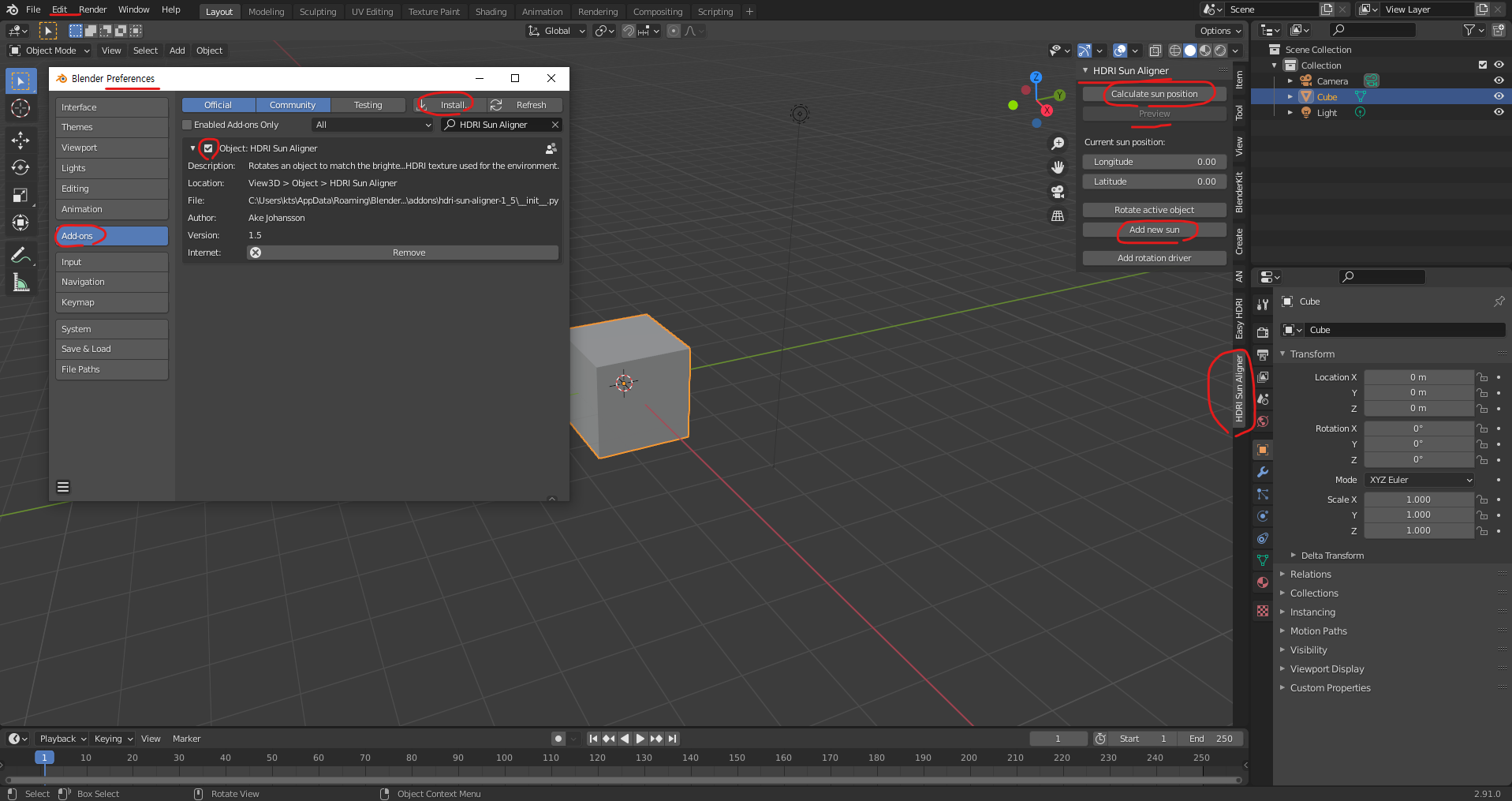
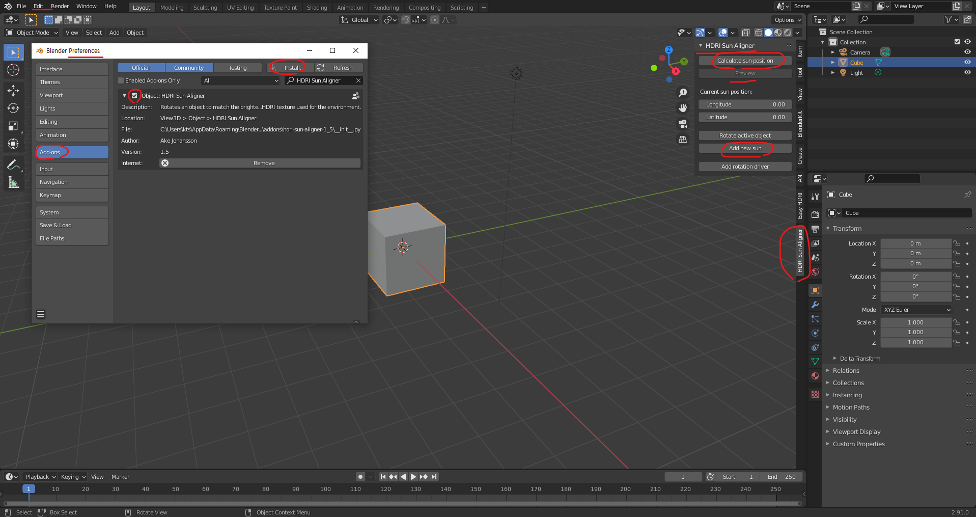
HDRI SUN ALIGNER
github.com/akej74/hdri-sun-aligner
akej74/hdri-sun-aligner
Blender addon for aligning an object (e.g. a sun) to match the brightest part in a HDRI environment - akej74/hdri-sun-aligner
github.com
글을 쓰는 현재 시점에서
최신 버전의 파일을 다운로드 받아 첨부 했습니다.
Edit - Preferences - Add-ons - Install 로 설치합니다.

사용법은 다음 영어 강좌를 소개하는 것으로 대신 하겠습니다.
영어 강좌이지만 유튜브 설정에서
자막을 켜고 한국어로 자동 번역하고
블렌더에 대한 기본 지식이 있으신 상태에서 보신다면
이해 하는 데 어렵지 않습니다.
시간 관계상 직접 따라하지는 않고
눈으로만 공부 했습니다.
이런 기능들이 있다는 것만 알아놔도
나중에 필요할 때 찾아서 적용할 수 있을 것입니다.
Improved shadows with HDRi Sun Aligner in Blender 2.8
Hdri 환경을 적용하는 것은 지난 번 강좌를 참고하시면 될 거 같습니다.
2021/01/18 - [3D Work/블렌더 강좌] - 블렌더 강좌 2.91 - 무료 애드온 - Easy HDRI - 캐공방TV
블렌더 강좌 2.91 - 무료 애드온 - Easy HDRI - 캐공방TV
블렌더 강좌 2.91 - 무료 애드온 - Easy HDRI - 캐공방TV Easy HDRI 라는 무료 애드온을 소개합니다. 다운로드 주소 codeofart.com/easy-hdri-2-8/ Easy HDRI add-on for Blender 2.8 - Code of Art Ea..
www.godhasdone.com
2020/09/03 - [예수님] - 먼저 그 나라와 의를 구하라
먼저 그 나라와 의를 구하라
<먼저 그 나라와 의를 구하라> 제 관심사는 복음 전도, 디지털 노마드, 블렌더 강좌 입니다. 대부분의 사람들은 디지털 노마드에 관한 정보에 더 관심이 많을 것이기 때문에 수익형
www.godhasdone.com
2020/09/02 - [블렌더 강좌] - 블렌더 강좌 2.81a 캐릭터 제작 OT 영상 소개
블렌더 강좌 2.81a 캐릭터 제작 OT 영상 소개
블렌더 강좌 2.81a 캐릭터 제작 OT 영상 소개 무료 강좌에 이어 유료 강좌를 오픈 하였습니다. 클래스톡 유료 강좌 오픈 https://bit.ly/38Wg9yL 블렌더 강좌 2.81a - 캐릭터 제작 블렌더 강좌 2.81a -.
www.godhasdone.com
'3D Work > Blender 강좌' 카테고리의 다른 글
| 블렌더 강좌 - 의상 리깅 - 캐공방TV (0) | 2021.01.21 |
|---|---|
| 블렌더 강좌 2.91 - 의상 만들기 - 캐공방TV (0) | 2021.01.20 |
| 블렌더 강좌 2.91 - 무료 애드온 - Easy HDRI - 캐공방TV (0) | 2021.01.18 |
| 블렌더 강좌 - 캐릭터 애니메이션 - 캐공방TV (0) | 2021.01.12 |
| 블렌더 강좌 2.91 - 무료 애드온 - Add Mesh: Extra Objects - 캐공방TV (0) | 2021.01.05 |