블렌더 강좌 2.91 - 무료 애드온 - Add Mesh: Extra Objects - 캐공방TV
무료 내장 애드온을 소개합니다.
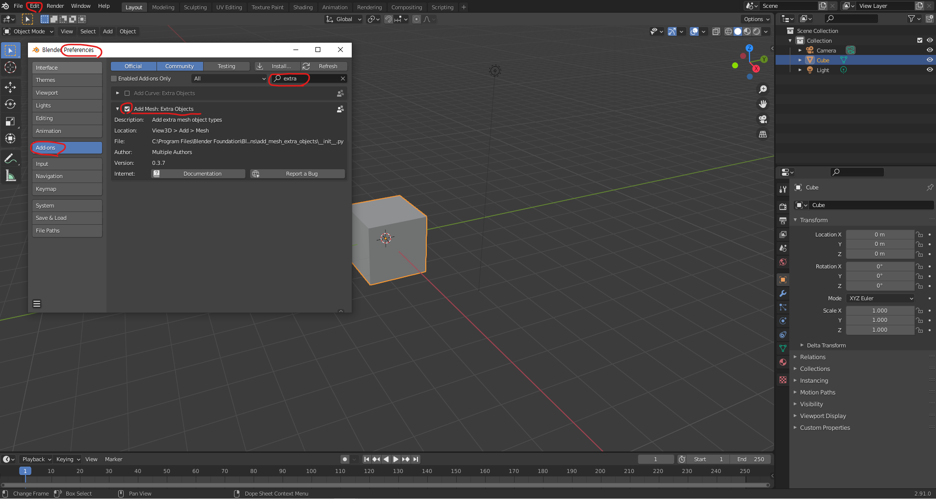
Edit - Preferences - Add-ons 에서
extra 검색
Add Mesh: Extra Objects : 체크

shift+a : Add 명령에서
Mesh 항목을 보면
Rock Generator 부터
아래로 Extra Objects 메뉴들이 추가 되었습니다.
Rock Generator 는 바위 생성기 입니다.
랜덤으로 바위를 생성하는데
옵션 맨 밑에 Presets 메뉴에서
여러 바위 형태를 선택할 수 있습니다.

어떤 것들이 있는지 하나씩 추가해 보겠습니다.
Round Cube

Torus Objects

Math Function : 세부 옵션은 기본값으로 생성 했습니다.

Gears

Pipe Joints

Diamonds

Extras 사이즈가 큰 것은 줄여서 배치 했고 옵션은 기본값 입니다.

오늘은 간단히 Extra Objects 무료 내장 애드온에
어떤 것들이 있는지 살펴 보았습니다.^^
2020/12/28 - [3D Work/공부 & 작업] - 블렌더 공부 - 무료 애드온 - 애니메이션 노드 추천 강좌 - 캐공방TV
블렌더 공부 - 무료 애드온 - 애니메이션 노드 추천 강좌 - 캐공방TV
블렌더 공부 - 무료 애드온 - 애니메이션 노드 추천 강좌 - 캐공방TV 텍스트 애니메이션을 할 때 아주 유용한 애니메이션 노드에 대해 공부할 필요가 있습니다. 영마섬이라는 유튜브 채널을 보고
www.godhasdone.com
2020/09/03 - [예수님] - 먼저 그 나라와 의를 구하라
먼저 그 나라와 의를 구하라
<먼저 그 나라와 의를 구하라> 제 관심사는 복음 전도, 디지털 노마드, 블렌더 강좌 입니다. 대부분의 사람들은 디지털 노마드에 관한 정보에 더 관심이 많을 것이기 때문에 수익형
www.godhasdone.com
2020/09/02 - [블렌더 강좌] - 블렌더 강좌 2.81a 캐릭터 제작 OT 영상 소개
블렌더 강좌 2.81a 캐릭터 제작 OT 영상 소개
블렌더 강좌 2.81a 캐릭터 제작 OT 영상 소개 무료 강좌에 이어 유료 강좌를 오픈 하였습니다. 클래스톡 유료 강좌 오픈 https://bit.ly/38Wg9yL 블렌더 강좌 2.81a - 캐릭터 제작 블렌더 강좌 2.81a -.
www.godhasdone.com
'3D Work > Blender 강좌' 카테고리의 다른 글
| 블렌더 강좌 2.91 - 무료 애드온 - Easy HDRI - 캐공방TV (0) | 2021.01.18 |
|---|---|
| 블렌더 강좌 - 캐릭터 애니메이션 - 캐공방TV (0) | 2021.01.12 |
| 블렌더 강좌 2.91 - 불꽃 놀이, 폭죽 - 캐공방TV (0) | 2020.12.23 |
| 블렌더 강좌 2.91 - 무료 애드온 - Mtree - 캐공방TV (0) | 2020.12.22 |
| 블렌더 강좌 2.91 - 무료 애드온 - Real-Snow - 캐공방TV (0) | 2020.12.22 |