블렌더 작업 - 핵 스쿼트, 짐 바이크 - 스케치펩 판매 - 로우 폴리곤 모델링 - 캐공방TV
코로나로 인한 언택트 시대에
인기를 끌만한 상품이 실내 운동 기구가 아닐까 생각됩니다.
블렌더로 실내 운동 기구들을 만들었는데
저는 로우 폴리곤을 선호하기 때문에
거의 큐브로 작업을 했습니다.
실제 크기와 거의 동일하게 만들려고
인터넷에서 참고 자료들을 찾아가며 만들었습니다.
첫번째 모델링은 실내 자전거 인데
서서 타는 실내 자전거 입니다.
각도를 조정할 수 있는 건데
가장 낮은 각도를 참고로 만들었습니다.
자전거는 리깅까지 완료한 상태 입니다.

보시다시피 삼각면의 갯수가 388 개의 로우 폴리곤 입니다.
모델링 툴이나 게임엔진 마다 삼각면의 수는 동일하기 때문에
삼각면의 갯수를 기준으로 보통 얘기합니다.
스캐치펩에 올려서 판매하고 있습니다.
Excercise bike - lowpoly model - blender - rigged
Excercise bike - lowpoly model - blender - Buy Royalty Free 3D model by davidkts [1e84ebd] - Sketchfab Store
Excercise bike - lowpoly model - blender 2.81a
sketchfab.com
짐 바이크 - gym bike - sketchfab - 캐공방TV
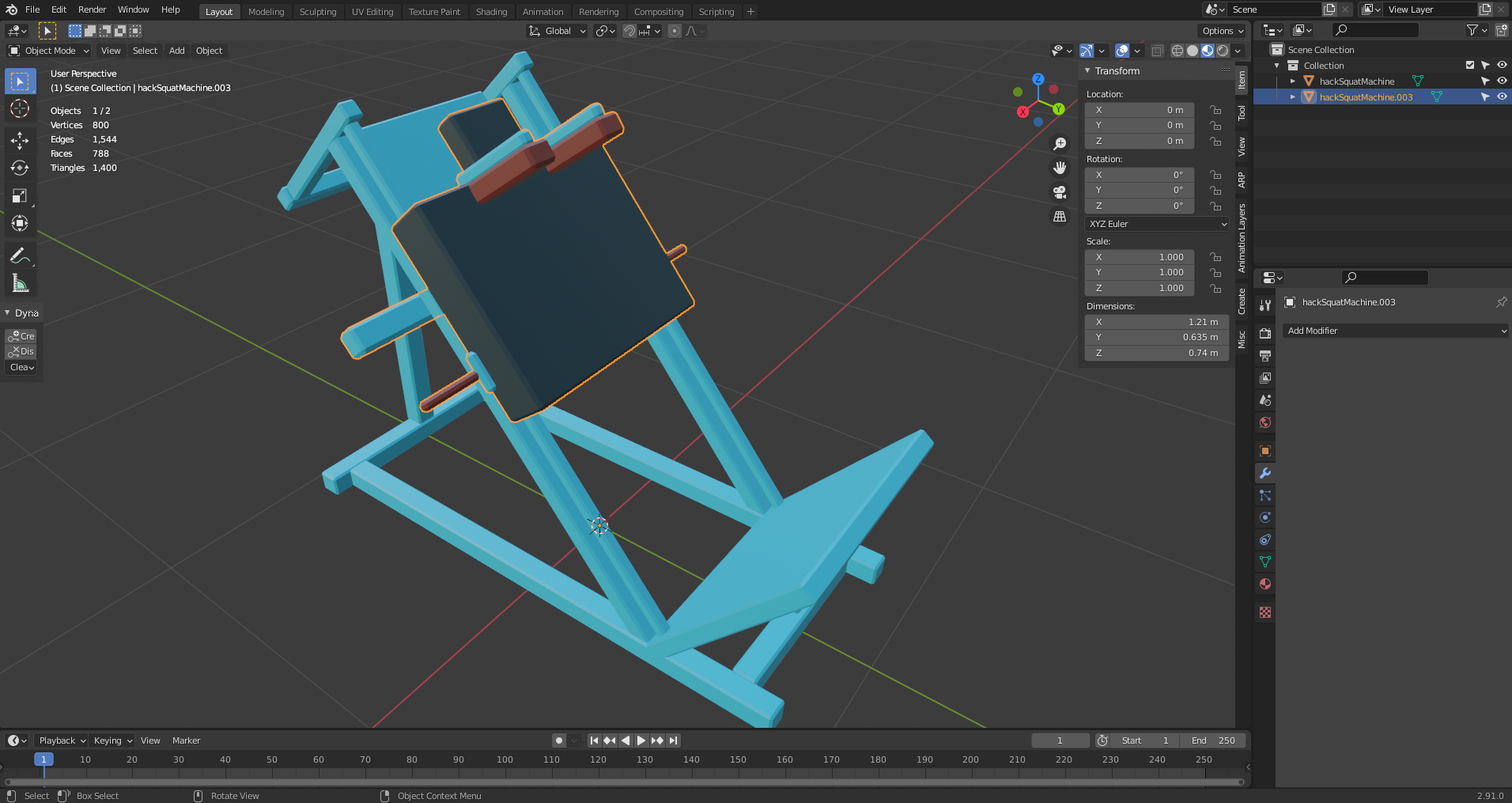
두번째 모델링은 핵 스쿼트 머신 이라는 것으로
역시 하체 운동을 하는 기구 입니다.
사람의 몸의 70 프로의 근육이 넓적 다리에 있다고 하기 때문에
하체 운동은 매우 중요합니다.
이것은 리깅을 하지 않았습니다.
위 아래로 단순히 움직이는 거라
그냥 오브젝트를 움직여서 애니메이션 하면 됩니다.

보시다시피 삼각면의 갯수가 788 개의 로우 폴리곤 입니다.
원래는 삼각면의 갯수가 더 적었는데 Bevel 을 적용해서 많아졌습니다.
스캐치펩에 올려서 판매하고 있습니다.
Hack Squat Machine - lowpoly model - blender
Hack Squat Machine - lowpoly model - blender - Buy Royalty Free 3D model by davidkts [90c3ea0] - Sketchfab Store
Hack Squat Machine - lowpoly model - blender 2.81a
sketchfab.com
핵 스쿼트 머신 - hack squat machine - sketchfab - 캐공방TV
원래는 이 블로그에 방문하시는 많은 분들에게
도움이 되기 위해 무료로 모델링을 오픈할 생각이었으나
마음을 바꾸었습니다.
이유는 여러가지 인데
무료로 오픈하면
제가 힘들게 만든 가치를 사람들이 인식하기 어렵고
블렌더를 통해 컨텐츠를 만들어 판매하는
모범을 보여줄 필요가 있다는 생각도 있습니다.
스케치팹은 판매하는 동시에
페이팔로 입금이 됩니다.
아마 환불이 없는 걸로 알고 있습니다.
물론 얼마나 판매가 될지는 모르지만
중요한 것은 한 번 만들어 놓으면
더이상 노동력이나 신경 쓸 필요 없이
팔리는 데로 수익이 들어 오고
아무리 팔아도 줄어들지 않는 다는
컨텐츠 사업만의 매력이 있습니다.
이만 줄이겠습니다.^^
추신)
스케치펩에 상품을 등록하고 판매할 때
삽질한 경험을 공유 하겠습니다.
상품으로 등록할 때는
자동으로 리프로세싱이 진행되는 데
몇 분안에 완료되지 않으면
모델링에 문제가 있을 확률이 높습니다.
귀찮아서 이미지를 만들지 않고 재질에 색상만 주면 안됩니다.
UV 간격이 너무 좁아서 색상이 겹쳐져도 안되고
모디파이에서 Bevel 을 적용한 경우
Apply 를 해야 문제가 사라집니다.
2020/12/14 - [3D Work/블렌더 강좌] - 블렌더 강좌 2.91 - 무료 애드온 - 포즈 라이브러리 썸네일 - 캐공방TV
블렌더 강좌 2.91 - 무료 애드온 - 포즈 라이브러리 썸네일 - 캐공방TV
블렌더 강좌 2.91 - 무료 애드온 - 포즈 라이브러리 썸네일 - 캐공방TV 블렌더의 기본 기능인 포즈 라이브러리에는 미리보기 썸네일 이미지 기능이 없습니다. 이 무료 애드온을 설치하여
www.godhasdone.com
2020/09/03 - [예수님] - 먼저 그 나라와 의를 구하라
먼저 그 나라와 의를 구하라
<먼저 그 나라와 의를 구하라> 제 관심사는 복음 전도, 디지털 노마드, 블렌더 강좌 입니다. 대부분의 사람들은 디지털 노마드에 관한 정보에 더 관심이 많을 것이기 때문에 수익형
www.godhasdone.com
2020/09/02 - [블렌더 강좌] - 블렌더 강좌 2.81a 캐릭터 제작 OT 영상 소개
블렌더 강좌 2.81a 캐릭터 제작 OT 영상 소개
블렌더 강좌 2.81a 캐릭터 제작 OT 영상 소개 무료 강좌에 이어 유료 강좌를 오픈 하였습니다. 클래스톡 유료 강좌 오픈 https://bit.ly/38Wg9yL 블렌더 강좌 2.81a - 캐릭터 제작 블렌더 강좌 2.81a -.
www.godhasdone.com
'3D Work > Study & Work' 카테고리의 다른 글
| 캐릭터 디자인 참고 - 캐릭터 모델링 자료 정리 - 캐공방TV (0) | 2020.12.22 |
|---|---|
| 블렌더 작업 - 홍보로 만든 애니메이션을 스케치펩에 등록 했습니다. - 캐공방TV (0) | 2020.12.19 |
| 블렌더 작업 - 스케치펩 - 핵 스쿼트 머신, 짐 바이크 - 홍보 영상 - 캐공방TV (0) | 2020.12.18 |
| 블렌더 공부 - Auto-Rig Pro 사용시 주의할 점 - 캐공방TV (2) | 2020.12.16 |
| 블렌더 공부 - 손 리깅 - 영어 강좌 소개 (0) | 2020.12.10 |