Lowpoly desk - Fab - 팹 - 캐공방TV
팹 사이트에
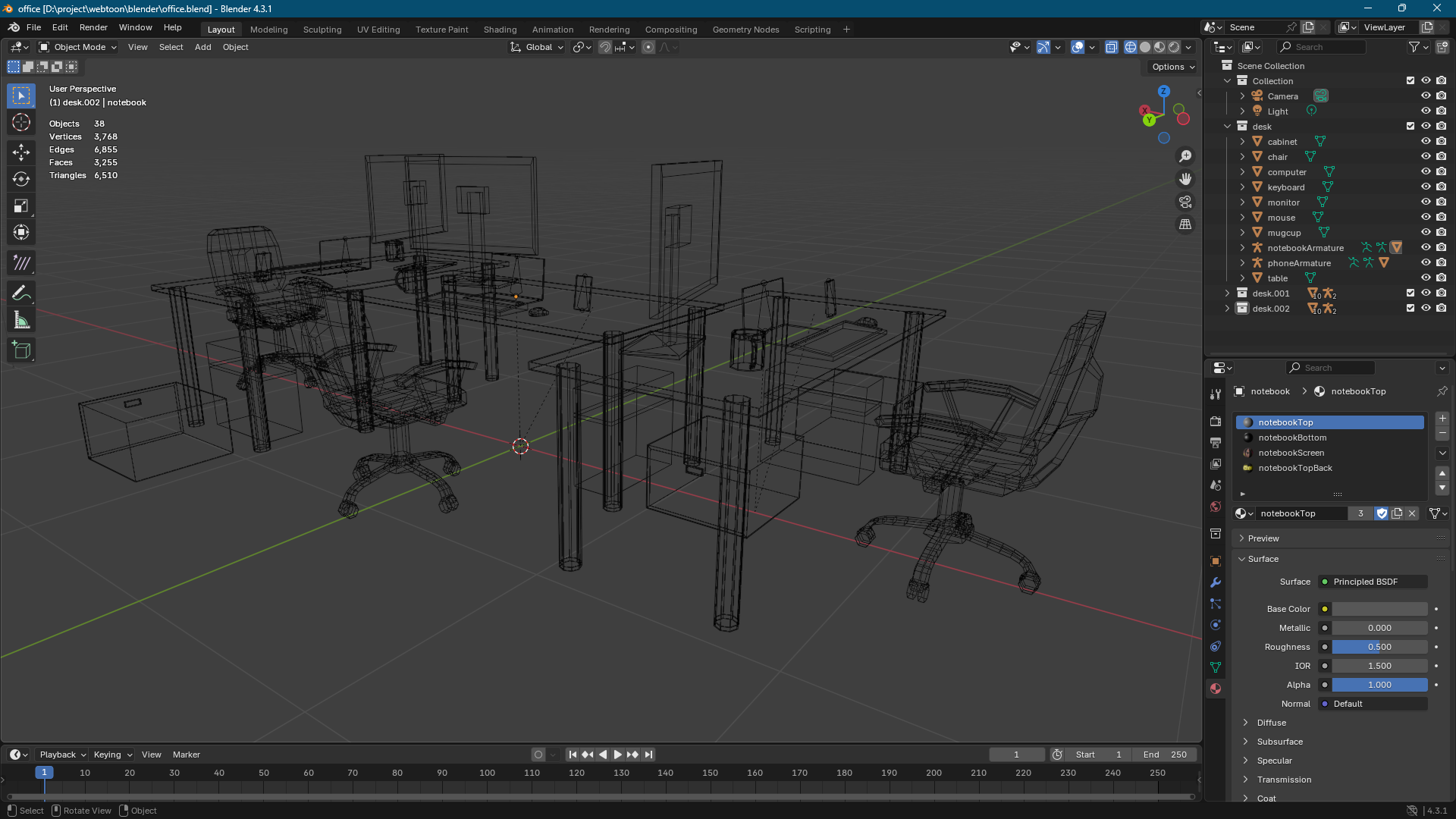
로우폴리곤 오피스 데스크를 판매하려고 업로드 했다.
구성은 테이블, 의자, 모니터, 컴퓨터, 노트북, 스마트폰, 키보드, 마우스, 머그컵, 캐비넷이고
블렌더 파일 하나로 되어 있다.
웹툰 만들 때 사용하려고 만든 건데
이렇게 판매 사이트에 등록하면
수익구조도 발생할 수 있지만
자료보관도 되어서
소중한 시간을 투자한 에셋을
잃어버릴 염려가 줄어든다.
daz 에 심사요청한 디지털 의상도
심사에 통과하지 못하면
언리얼 펩 마켓을 통해
전세계 시장에 판매할 생각이다.
홍보는 블로그에
웹툰을 만들어서 할 생각인데
내용은 전세계에 복음을 전하기 위해
영어와 한국어로 서비스를 할 생각이다.
Lowpoly desk
https://www.fab.com/ko/listings/37a73d39-b73b-4fa4-8c18-5c0fc9814503


블렌더 애드온 - 다이나믹스 리토폴로지 - Dynamics For Retopology - blender addon - 캐공방TV
블렌더 애드온 - 다이나믹스 리토폴로지 - Dynamics For Retopology - blender addon - 캐공방TV 효율적인 리토폴로지 에 대한 솔루션을 소개한다. 특히 Daz3d 의 커스텀 캐릭터를 만들 때 굉장히 유용
www.godhasdone.com
Fab - godhasdone의 에셋 더보기
https://www.fab.com/ko/sellers/godhasdone
Check out islands by godhasdone!
godhasdone의 섬을 확인하세요!
http://www.fortnite.com/@godhasdone
상품 리뷰
https://blog.naver.com/PostList.naver?blogId=godhasdone&categoryNo=71&parentCategoryNo=71&skinType=&skinId=&from=menu
실체가 드러난 짐승의 표
https://ad001.godhasdone.com/18
실체가 드러난 짐승의 표
실체가 드러난 짐승의 표 https://rumble.com/v1z6u3m-119571682.html 실체가 드러난 짐승의 표 여러분의 기도와 후원이 힘이 됩니다. 함께 연결되길 원하시는 분은 카카오채널로 연락주십시요. 제2채널 구
ad001.godhasdone.com
미국 대통령 주치의 목숨 걸고 진실을 외치다
https://ad001.godhasdone.com/16
미국 대통령 주치의 목숨 걸고 진실을 외치다
미국 대통령 주치의 목숨 걸고 진실을 외치다 https://rumble.com/vs7zpn-47402123.html 미국 대통령 주치의 목숨 걸고 진실을 외치다 1) '주치의' 의미: 주치의는 어느 한 환자의 의료팀 담당책임자로서
ad001.godhasdone.com
현재 진행되고 있는 코로나 백신 주사의 위험성을 알고 싶으시다면
코로나 백신 의무 접종 반대 의료인 성명서를 참고 하시길 바랍니다
코로나19 백신 의무접종 반대 의료인 성명서 – 전국민 서명 운동
성명서 코로나19 백신 의무접종 법안에 반대한다. 홍준표 의원 등 국회의원 17인은 지난 1월 19일 코로나19 퇴치를 위한다는 명목 하에 심각한 결과를 초래할 수 있는 법안을 발의했다. 이 법안의
endpandemic.kr
2020/09/03 - [예수님] - 먼저 그 나라와 의를 구하라
먼저 그 나라와 의를 구하라
<먼저 그 나라와 의를 구하라> 제 관심사는 복음 전도, 디지털 노마드, 블렌더 강좌 입니다. 대부분의 사람들은 디지털 노마드에 관한 정보에 더 관심이 많을 것이기 때문에 수익형
www.godhasdone.com
'3D Work > Blender 강좌' 카테고리의 다른 글
| 블렌더 애드온 - 다이나믹스 리토폴로지 - Dynamics For Retopology - blender addon - 캐공방TV (0) | 2024.08.12 |
|---|---|
| hair, garment tool - blender addon - 캐공방TV (0) | 2024.05.28 |
| 블렌더 강좌 3.0 - 무료 재질 라이브러리 - 캐공방TV (2) | 2022.02.04 |
| 블렌더 강좌 3.0 - 이펙트 - Effect - 캐공방TV (0) | 2022.01.25 |
| 블렌더 강좌 2.93.4 - 카툰 쉐이더 - Cartoon Shader - 캐공방TV (0) | 2021.10.11 |