
블렌더 강좌 2.93.4 - 카툰 쉐이더 - Cartoon Shader - 캐공방TV
오랫만에 블렌더 강좌를 다시 시작합니다.
이번에 다룰 내용은 카툰 렌더링 입니다.
제가 카툰 렌더링을 선호하는 이유는
짧은 인생에서 소중한
시간의 절약 때문입니다.
컨텐츠를 만들 때
고퀄리티의 실사 캐릭터를 만들었다면
그와 어울리는 모든 것은 모두 고퀄리티여야 합니다.
무언가 세상에 전하고 싶은 메시지를 만들 때
많은 시간 비용이 발생할 수 있습니다.
카툰 렌더링도 여러 가지 방법이 있겠지만
가장 쉽고 간단한 방법을 정리할 것입니다.
첫화면에서 박스를 지우고
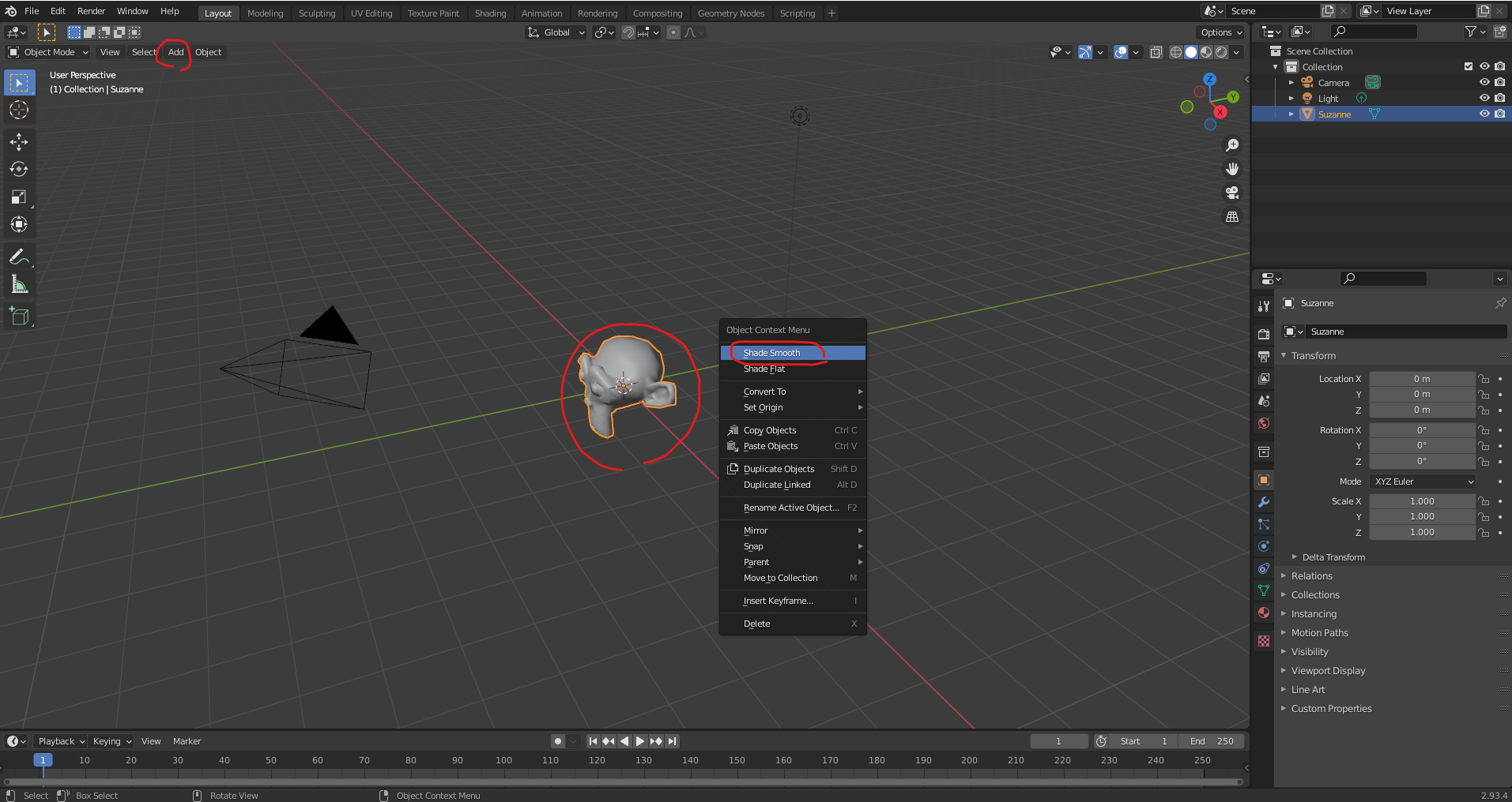
Add - Mesh - Monkey 원숭이 머리를 추가합니다.
오른쪽 마우스 클릭 팝업메뉴에서 Shade Smooth 를 적용합니다.

원숭이 머리를 선택한 상태에서 Shading 레이아웃 텝으로 이동하고
뷰포트 쉐이딩을 렌더모드로 바꾸고
Light 를 선택하고 데이터 속성에서 Shadow 를 체크해제하여
빛에 의한 그림자를 제거합니다.

원숭이 머리를 선택하고
재질을 만들고
빛에의한 결과물 BSDF 쉐이더 중 간단한
Diffuse BSDF 를 추가하고
Shader to RGB 에 연결하여
빛에의한 결과물을 이미지로 변경하고
ColorRamp 를 추가하고
컬러 사이 보간 설정을 Contstant 로 바꾸고
그라디언 색상 추가하고 범위를 조정해서 4단계의 명암을 표현합니다.
여기에 이미지를 추가하는 경우
Image Texture 를 추가하고
Add - Color - MixRGB 를 추가하여 Multiply 모드로 합성하고
4 단계의 명암이미지와 반반씩 섞어서 출력하면 카툰 렌더링이 완성됩니다.

외곽선은 무료 애드온을 사용하는 것이 시간 절약됩니다.
Outline Helper 를 소개합니다.
https://felineentity.gumroad.com/l/ZmTIT
Outline Helper for Blender 2.8/2.9 (V1.1)
The Outline Helper Addon for Blender 2.8 helps you to quickly set up inverted hulls for multiple objects simultaneously! You can find its feature set right here: UPDATE:V1.1 is now live! The new version generates a Cycles supported material now, adds verte
felineentity.gumroad.com
제가 다운 받은 파일을 첨부해 놓았습니다.
파일 깨질까봐 한 번 더 첨부합니다.
Outline Helper를 다운받아 설치하고
원숭이 머리에 AddSetOutline 을 적용하고
모디파이속성탭에서 두께를 조정합니다.

외곽선의 두께를 부분적으로 줄이거나 제거하고 싶은 부분이 있을 경우
오브젝트 데이터 속성탭에서
Vertex Groups 에서 OH_Outline_VertexGroup 을 선택하고
Weight Paint 편집 모드로 들어가서
Weight 값을 0 으로 바꾸고 칠하면
불필요한 부분의 외곽선을 제거할 수 있고
Weight 값을 0과 1 사이의 값으로 적당히 조절해서 칠하면
선의 굵기를 부분적으로 조정할 수도 있습니다.

외곽선 뿐만 아니라 내부에도
원하는 부분에 외곽선을 그리고 싶은 경우에는
텍스처에 직접 외곽선을 그리는 방법을 추천합니다.
LineArt 를 이용하는 방법이 있겠지만
오브젝트를 무겁게 만드는 복잡한 방법은
저는 별로 사용하고 싶지 않기 때문입니다.
카툰쉐이더도 복잡하게 구현하는 것보다
가볍고 쉬운 방법을 저는 선호합니다.
카툰 렌더 - cartoon render - 캐공방TV
카툰 렌더 두번째 - cartoon render test - 캐공방TV
2021.02.03 - [분류 전체보기] - 블렌더 강좌 2.91 - 무료 애드온 - sketchfab - 캐공방TV
2020/09/03 - [예수님] - 먼저 그 나라와 의를 구하라
먼저 그 나라와 의를 구하라
<먼저 그 나라와 의를 구하라> 제 관심사는 복음 전도, 디지털 노마드, 블렌더 강좌 입니다. 대부분의 사람들은 디지털 노마드에 관한 정보에 더 관심이 많을 것이기 때문에 수익형
www.godhasdone.com
2020/09/02 - [블렌더 강좌] - 블렌더 강좌 2.81a 캐릭터 제작 OT 영상 소개
블렌더 강좌 2.81a 캐릭터 제작 OT 영상 소개
블렌더 강좌 2.81a 캐릭터 제작 OT 영상 소개 무료 강좌에 이어 유료 강좌를 오픈 하였습니다. 클래스톡 유료 강좌 오픈 https://bit.ly/38Wg9yL 블렌더 강좌 2.81a - 캐릭터 제작 블렌더 강좌 2.81a -.
www.godhasdone.com
'3D Work > Blender 강좌' 카테고리의 다른 글
| 블렌더 강좌 3.0 - 무료 재질 라이브러리 - 캐공방TV (2) | 2022.02.04 |
|---|---|
| 블렌더 강좌 3.0 - 이펙트 - Effect - 캐공방TV (0) | 2022.01.25 |
| 블렌더 강좌 - 구름 만들기 - 캐공방TV (0) | 2021.02.03 |
| 블렌더 강좌 - 리기파이 얼굴 리깅 - Rigify Face Rig - 캐공방TV (0) | 2021.01.26 |
| 블렌더 강좌 2.91 - 무료 애드온 - sketchfab - 캐공방TV (0) | 2021.01.22 |