블렌더 강좌 2.91 - 무료 애드온 - sketchfab - 캐공방TV
블렌더와 스케치펩 사이에 모델링을
빠르고 쉽게 주고 받을 수 있는
무료 애드온을 소개합니다.
스케치펩 무료 애드온 최신 버전을 다운 받으세요.
github.com/sketchfab/blender-plugin/releases
Releases · sketchfab/blender-plugin
Contribute to sketchfab/blender-plugin development by creating an account on GitHub.
github.com
현재 최신 버전을 다운 받은 파일을 첨부 하겠습니다.
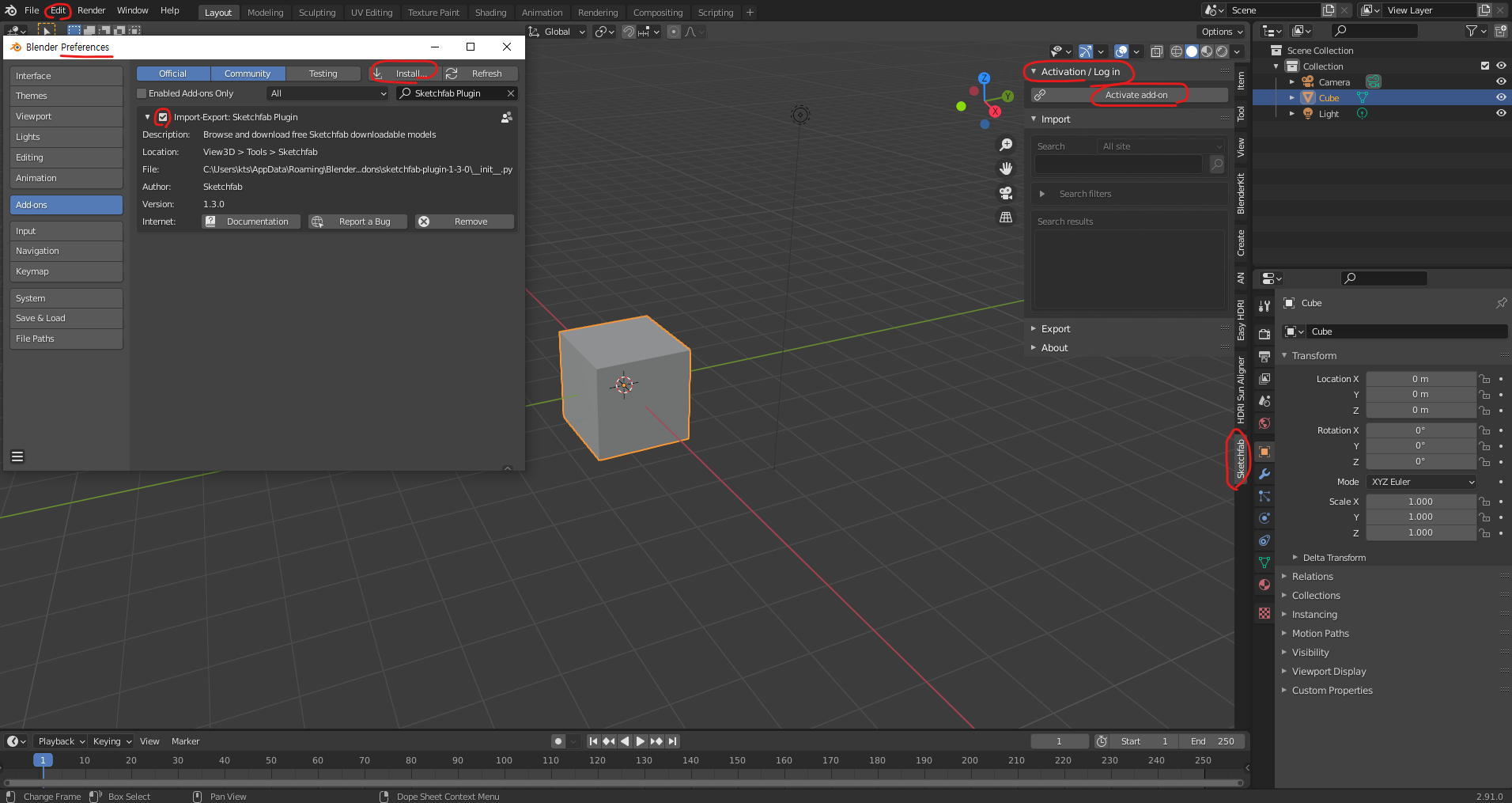
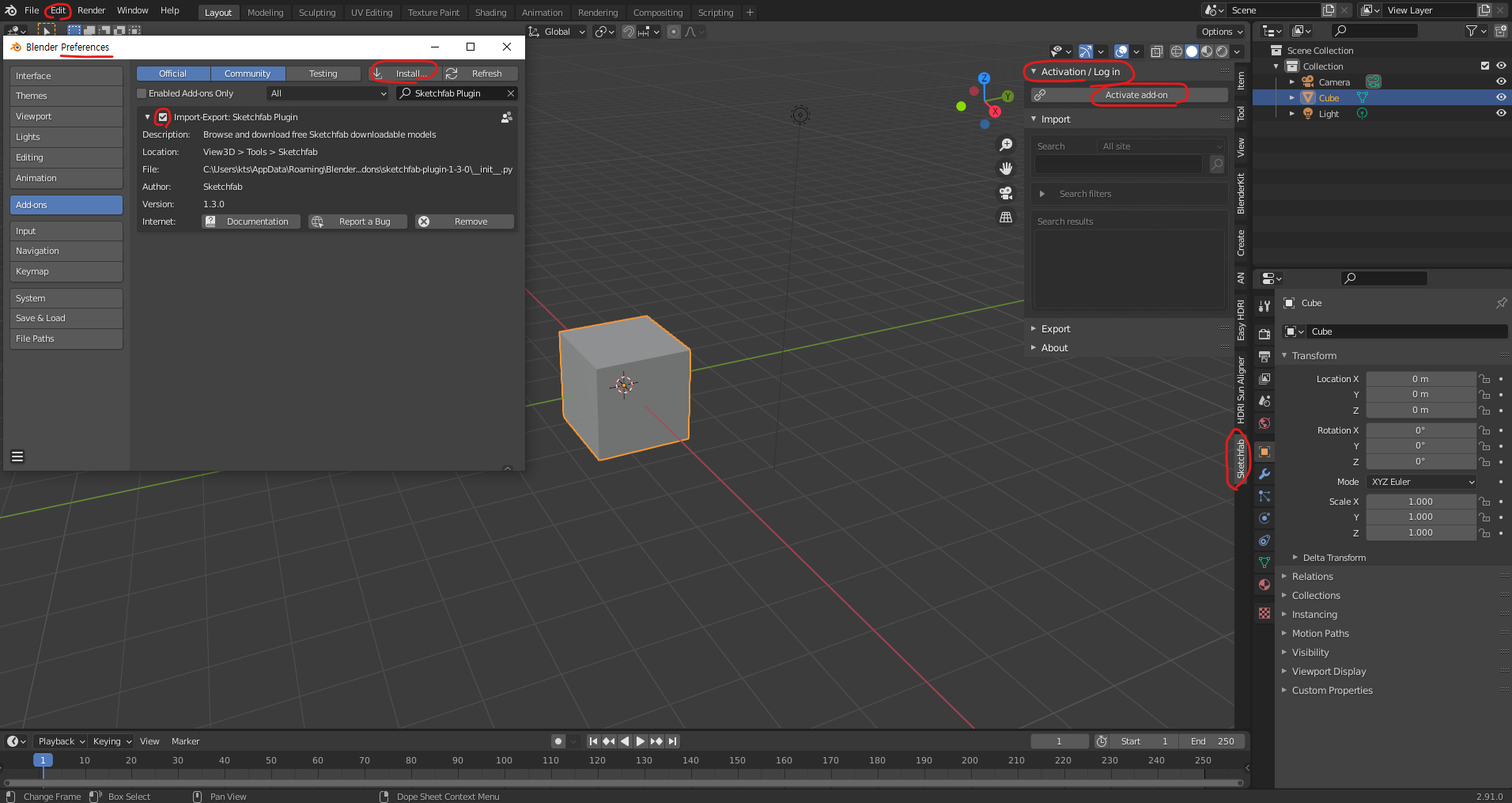
Edit - Preferences - Add-ons - Install 로 설치 합니다.
Activate add-on 을 클릭하고 로그인 합니다.

검색창에서 bike 를 검색하고
원하는 모델링을 선택하고
Import model 버튼을 클릭하고 기다리면
원하는 모델링을 가져옵니다.
모델링 사이즈가 생각보다 크게 들어와서
화면에 안 보일 때는 home 버튼을 누르시면 됩니다.

Export 메뉴에서는 업로드도 가능합니다.
물론 자기 작품을 업로드 해야 되겠죠.

2021/01/21 - [3D Work/블렌더 강좌] - 블렌더 강좌 - 의상 리깅 - 캐공방TV
블렌더 강좌 - 의상 리깅 - 캐공방TV
블렌더 강좌 - 의상 리깅 - 캐공방TV 캐릭터는 리깅이 되어 있는데 의상이 리깅 되어 있지 않은 경우 해결 방법에 대한 간단한 영어 강좌를 소개합니다. Daily Blender Tip 242 - Easily Rig Clothi..
www.godhasdone.com
2020/09/03 - [예수님] - 먼저 그 나라와 의를 구하라
먼저 그 나라와 의를 구하라
<먼저 그 나라와 의를 구하라> 제 관심사는 복음 전도, 디지털 노마드, 블렌더 강좌 입니다. 대부분의 사람들은 디지털 노마드에 관한 정보에 더 관심이 많을 것이기 때문에 수익형
www.godhasdone.com
2020/09/02 - [블렌더 강좌] - 블렌더 강좌 2.81a 캐릭터 제작 OT 영상 소개
블렌더 강좌 2.81a 캐릭터 제작 OT 영상 소개
블렌더 강좌 2.81a 캐릭터 제작 OT 영상 소개 무료 강좌에 이어 유료 강좌를 오픈 하였습니다. 클래스톡 유료 강좌 오픈 https://bit.ly/38Wg9yL 블렌더 강좌 2.81a - 캐릭터 제작 블렌더 강좌 2.81a -.
www.godhasdone.com
'3D Work > Blender 강좌' 카테고리의 다른 글
| 블렌더 강좌 - 구름 만들기 - 캐공방TV (0) | 2021.02.03 |
|---|---|
| 블렌더 강좌 - 리기파이 얼굴 리깅 - Rigify Face Rig - 캐공방TV (0) | 2021.01.26 |
| 블렌더 강좌 - 의상 리깅 - 캐공방TV (0) | 2021.01.21 |
| 블렌더 강좌 2.91 - 의상 만들기 - 캐공방TV (0) | 2021.01.20 |
| 블렌더 강좌 2.91 - 무료 애드온 - HDRI SUN ALIGNER - 캐공방TV (0) | 2021.01.19 |