블렌더 강좌 2.91 - 무료 애드온 - Real-Snow - 캐공방TV
Real-Snow 라는 무료 애드온을 소개합니다.
Real-Snow
macio97/Real-Snow
Real Snow addon. Contribute to macio97/Real-Snow development by creating an account on GitHub.
github.com
다운 받은 파일도 첨부했습니다.
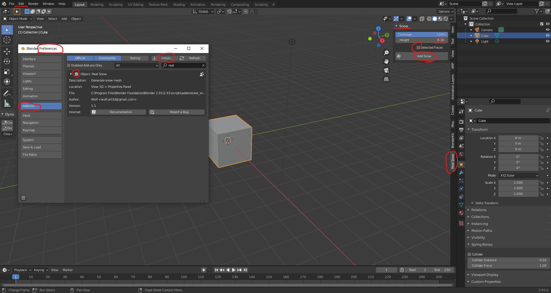
Edit - Preferences - Add-ons - Install

그냥 큐브를 선택한 상태에서
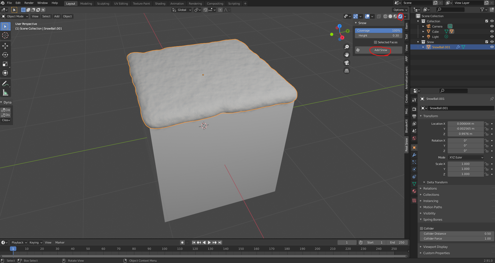
Add Snow 만 클릭하면
눈이 덮입니다.
Coverage 가 100 % 여서 모두 덮였습니다.
Edit Mode 에서 면을 선택하고
Selected Faces 를 체크한 상태로 Add Snow 하면
선택된 면에만 눈이 만들어 집니다.

무료 면서 아주 멋진 애드온입니다.
전에 눈 내리는 효과에 대한 강좌를 만든 것과 함께 사용하면 좋을 거 같습니다.
2020/09/12 - [3D Work/블렌더 강좌] - 블렌더 강좌 2.90 - 파티클 - 눈 내리는 효과
블렌더 강좌 2.90 - 파티클 - 눈 내리는 효과
<블렌더 강좌 2.90 - 파티클 - 눈 내리는 효과> 파티클을 사용해 눈 내리는 효과를 만들어 보겠습니다. Object Mode 에서 Shift + A 키로 Plane 을 두 개 추가하고 10 배로 확대하고, 하나는 Z..
www.godhasdone.com
강좌 보시느라 수고 하셨습니다.^^
참고한 영어 강좌도 링크 걸겠습니다.
Winter is Here, Let's Make Snow!❄
2020/12/22 - [3D Work/공부 & 작업] - 캐릭터 디자인 참고 - 캐릭터 모델링 자료 정리 - 캐공방TV
캐릭터 디자인 참고 - 캐릭터 모델링 자료 정리 - 캐공방TV
캐릭터 디자인 참고 - 캐릭터 모델링 자료 정리 - 캐공방TV 캐릭터 디자인할 때 참고가 될만한 그동안 모아 두었던 캐릭터 모델링 자료를 정리해 보았습니다. 첫번째 자료는 3d 스캐너로 실제 사
www.godhasdone.com
2020/09/03 - [예수님] - 먼저 그 나라와 의를 구하라
먼저 그 나라와 의를 구하라
<먼저 그 나라와 의를 구하라> 제 관심사는 복음 전도, 디지털 노마드, 블렌더 강좌 입니다. 대부분의 사람들은 디지털 노마드에 관한 정보에 더 관심이 많을 것이기 때문에 수익형
www.godhasdone.com
2020/09/02 - [블렌더 강좌] - 블렌더 강좌 2.81a 캐릭터 제작 OT 영상 소개
블렌더 강좌 2.81a 캐릭터 제작 OT 영상 소개
블렌더 강좌 2.81a 캐릭터 제작 OT 영상 소개 무료 강좌에 이어 유료 강좌를 오픈 하였습니다. 클래스톡 유료 강좌 오픈 https://bit.ly/38Wg9yL 블렌더 강좌 2.81a - 캐릭터 제작 블렌더 강좌 2.81a -.
www.godhasdone.com
'3D Work > Blender 강좌' 카테고리의 다른 글
| 블렌더 강좌 2.91 - 불꽃 놀이, 폭죽 - 캐공방TV (0) | 2020.12.23 |
|---|---|
| 블렌더 강좌 2.91 - 무료 애드온 - Mtree - 캐공방TV (0) | 2020.12.22 |
| 블렌더 강좌 2.91 - 무료 내장 애드온 - BlenderKit - 무료 애셋 - 캐공방TV (0) | 2020.12.16 |
| 블렌더 강좌 2.91 - 무료 애드온 - 포즈 라이브러리 썸네일 - 캐공방TV (0) | 2020.12.14 |
| 블렌더 강좌 2.91 - 골반, 가슴 리깅 - 캐공방TV (0) | 2020.12.13 |